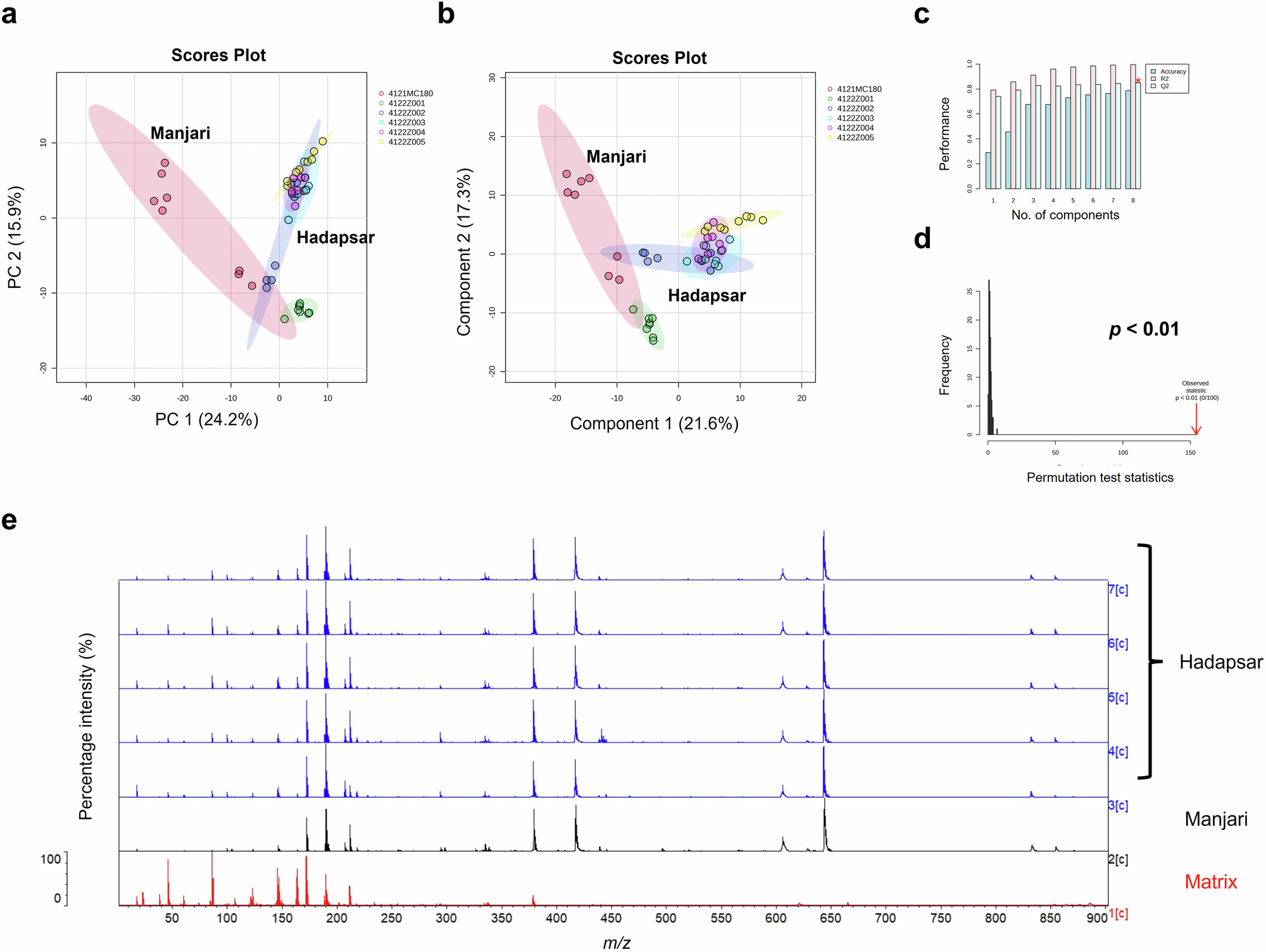
Fig. 10: Vitek-MS analysis over the 0-900 m/z mass range of COVISHIELD™ vial label extracts from six different batches (n = 8 technical replicates per batch) manufactured in Hadapsar and Manjari factories (Table 1).

a PCA score plot, b PLS-DA score plot, c PLS-DA cross-validation results, d PLS-DA permutation analysis, and e the 0–900 m/z representative spectra of label extracts from Hadapsar (five different batches) and Manjari (one batch), compared to matrix.