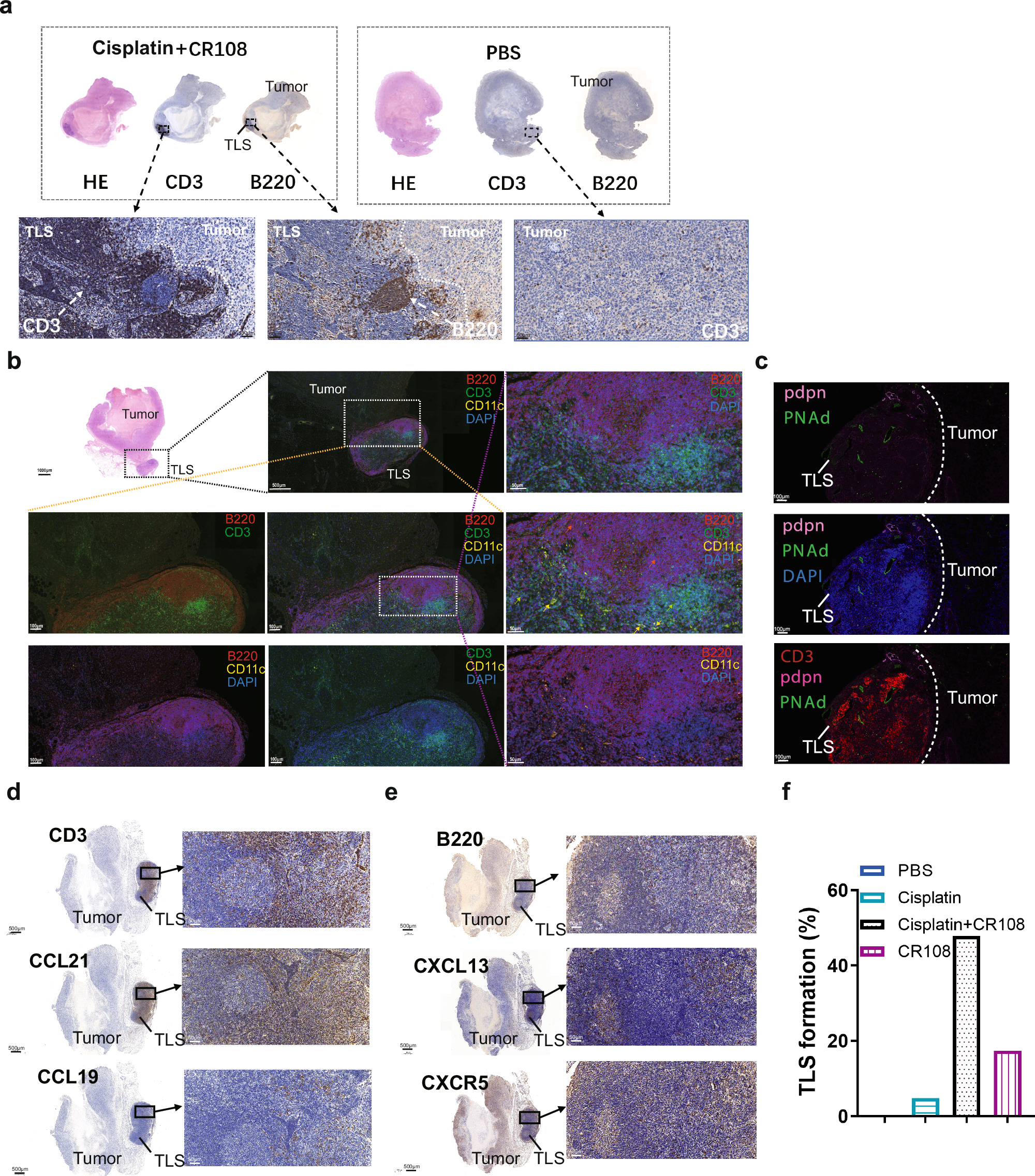
Fig. 2: Effects of cisplatin + CR108 combo therapy on the formation of TLS.

a Immunohistochemical analysis revealed the formation of TLS with 4T1 tumor cells on 28DPI followed the same treatment scheduled as outlined in Fig. 1a. b Immunofluorescence revealed the structure and distribution of T, B cells, and DCs on 28DPI in TLS. c Immunofluorescence revealed the structure and distribution of PDPN, PNAd, and CD3+T cells on 21DPI. d Immunohistochemical analysis revealed the expression of CCL19, CCL21, and CD3 of TLS on 21DPI. e Immunohistochemical analysis revealed the expression of CXCL13, CXCR5, and B220 of TLS on 21DPI. f The bar graph presented the proportions of TLS formation across various treatment groups. The cisplatin treatment group had a sample size of 21, while the other groups had 23 samples for each. The TLS formation percentage was calculated by dividing the number of TLS formation samples by the total number of samples in each group, and then multiplied by 100%.