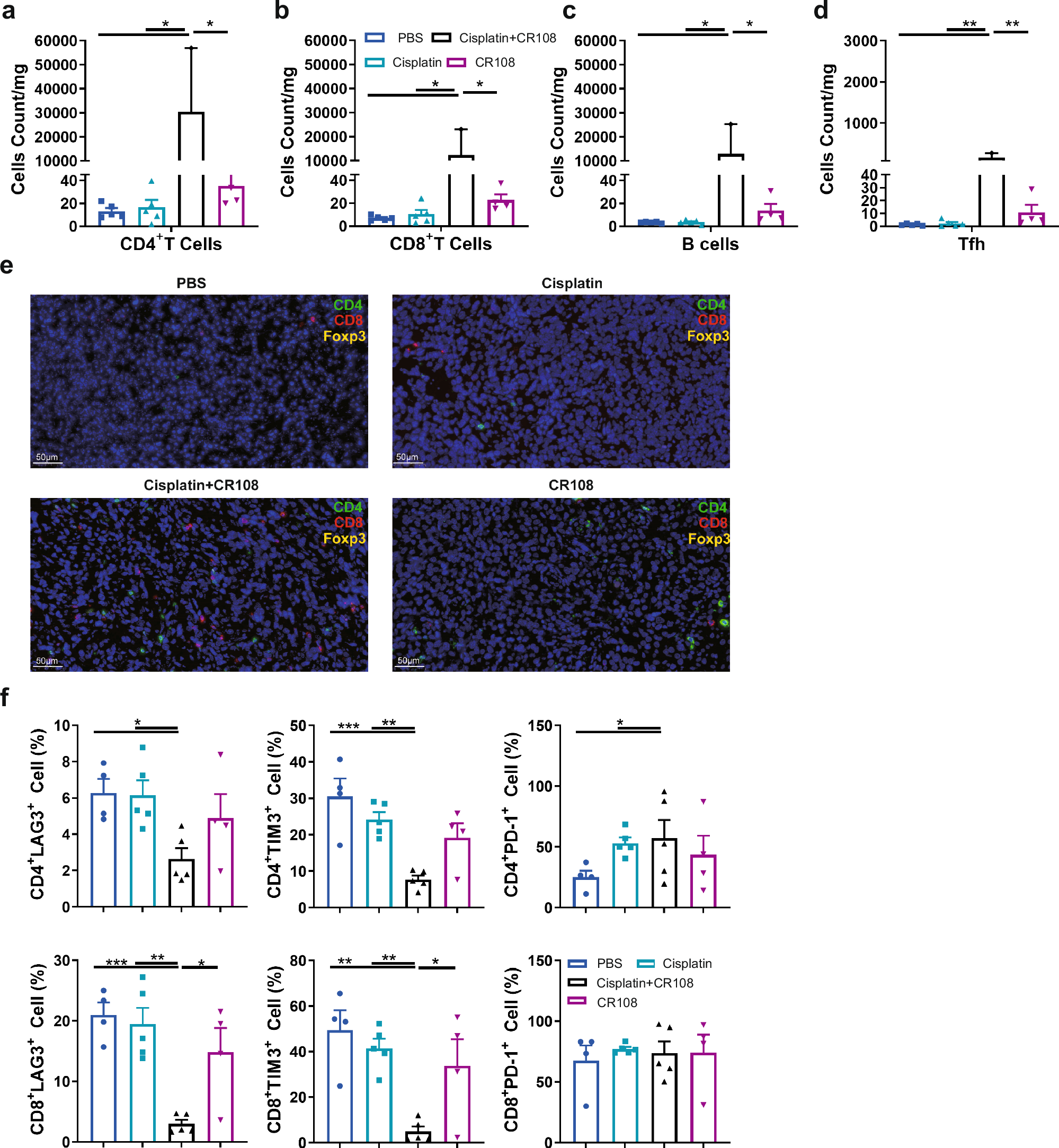
Fig. 4: Effects of cisplatin + CR108 combo therapy on TILs.

a–d Quantification of CD4+T (a), CD8+T (b), B220+B (c), and PD-1+CXCR5+Tfh (d) cells infiltrating into the tumor in 28DPI were analyzed by FACS. There were five mice per group, and the tumor tissue samples diverged due to the fact that the tumor size in the treatment group is insufficient to obtain single-cell suspension. Other group tumors, n = 5; CR108 tumors, n = 4; cisplatin+CR108 tumors, n = 2. e Tumor sections were stained with immunofluorescent labeled specific antibodies and detected the presence of infiltrated CD4+T, CD8+T, and Treg cells. f The expression of exhaustion factors of tumor-infiltrated CD4+T cells and CD8+T cells 28DPI were used to analyze by FACS. n = 5, per group. Statistics significance was determined by one-way ANOVA for (a–d) and (f). Error bars represent mean ± SEM. *P < 0.05, **P < 0.01, ***P < 0.001, ****P < 0.0001.