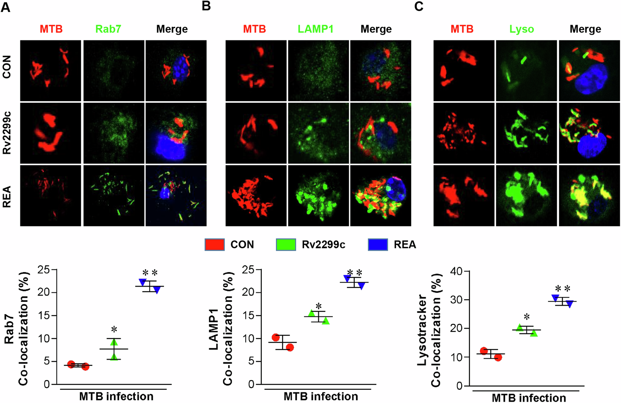
Fig. 3: REA enhances phagosomal acidification.
From: Novel fusion protein REA induces robust prime protection against tuberculosis in mice

A BMDMs (1 × 106 cells/well) were infected with RFP-MTB (MOI: 1) for 4 h and treated with Rv2299c (5 µg/ml) or REA (5 µg/ml) for another 1 h. The cells were then stained with anti-Ras-associated protein 7 (RAB7) (A), and anti-lysosomal-associated membrane protein 1 (LAMP1) (B). C LysoTracker™ Green DND-26 and phagosome-containing MTBs were observed using confocal microscopy for co-localization of the indicated marker. *P < 0.05 or **P < 0.01 untreated MTB-infected BMDMs compared to Rv2299c or REA-treated infected BMDMs. Java-based image processing program was used to enumerate the co-localization and intensity of phosphorylation.