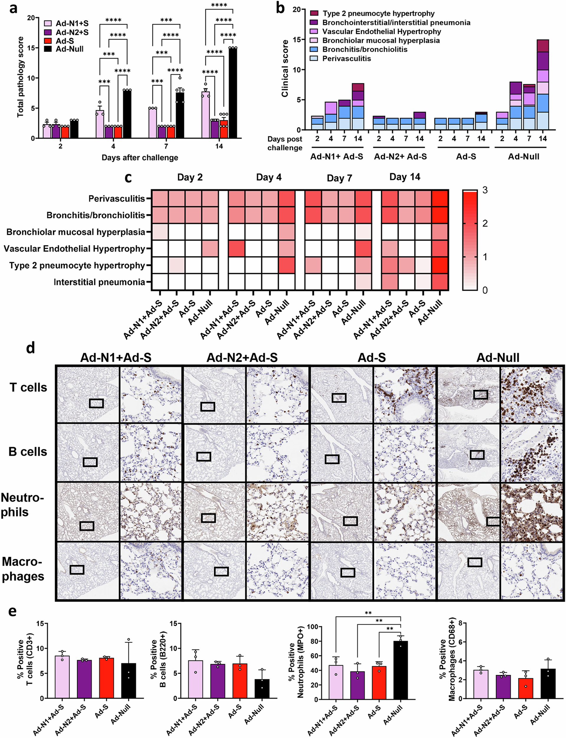
Fig. 8: Histopathology analysis of Ad-N1 + Ad-S and Ad-N2 + Ad-S immunized mice following SARS-CoV-2 challenge.

H&E staining was performed on formalin-fixed paraffin-embedded lung tissues of mice in each group on specified days after challenge. a Mean total pathology score for individual groups. The combined scores of six parameters for lung pathology are presented b Mean inflammatory scores for each of six lung pathology parameters for individual groups. c Heatmap showing inflammatory levels in immunized mice post-challenge. d Immunohistochemistry staining for T cells, B cells, neutrophils and macrophages in lungs of immunized mice at 7 days post-challenge. Images are shown at low (2x) and high (20x) magnification. The box in the low-magnification image represents the area shown in the high-magnification image. e Percentage of positive T cells, B cells, neutrophils and macrophages in total scanned lung tissues. Error bars represent SEM. Statistical analysis was conducted using two-way ANOVA (a) or one-way ANOVA (e) with Tukey’s Multiple Comparisons. Significance levels are indicated as follows: **p < 0.01, ***p < 0.001, ****p < 0.0001. For clarity, comparisons that were not significant are not shown.