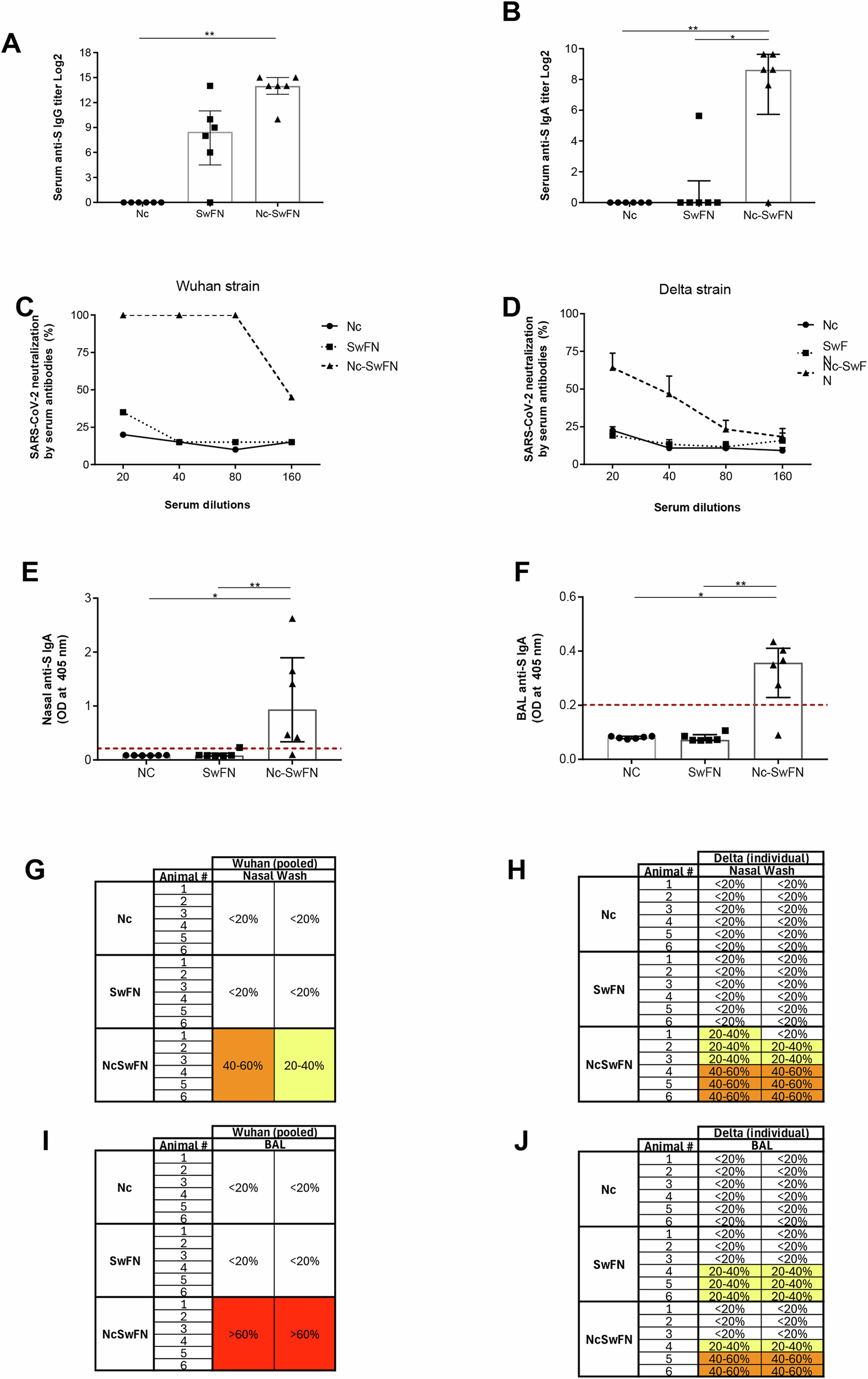
Fig. 2: Humoral immune response against spike protein after SwFN and Nc-SwFN immunizations.

Female Balb/c mice were immunized twice at 3-week interval by intranasal route with nanocarriers alone (Nc) (n = 6 animals), SwFN (n = 6 animals), and Nc-SwFN complexation (n = 6 animals). Serum IgG and IgA antibodies were analyzed by specific anti-spike ELISA 7 days after the last immunization and presented respectively in (A, B). Their neutralization capacity was tested against Wuhan (analysis of serum pool) (C) and Delta (analysis of individual serum from 6 immunized mice) strains (D). Nasal and BAL anti-spike IgA antibodies were analyzed by specific anti-spike ELISA 7 days after the last immunization and presented respectively in (E, F). The neutralization capacity of the mucosal sample was tested against Wuhan (analysis of mucosal samples pooled from the 6 animals) (G, I) and Delta (analysis of mucosal samples individual) (H, J) strains, at the 1/5 dilution (column are experimental duplicates); nasal samples (G, H) and bronchoalveolar lavage samples (I, J). Data were analyzed by two-way ANOVA and Kruskal–Wallis tests (*p < 0.05, **p < 0.01, ****p < 0.0001).