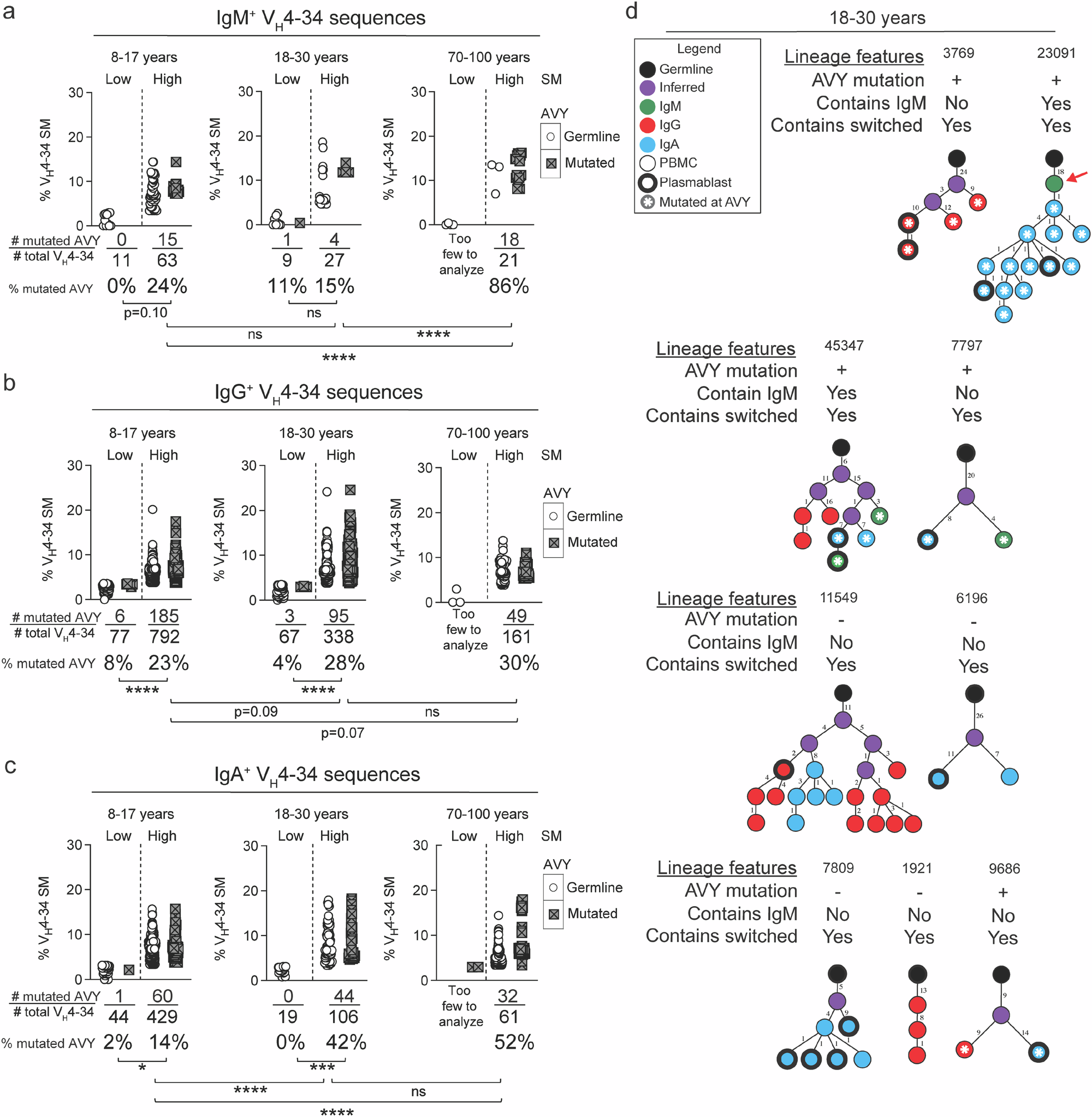
Fig. 6: Evidence of a correlation between the accumulation of SMs in VH4-34 sequences by vaccination and the loss of autoreactivity.
From: Human naïve B cells show evidence of anergy and clonal redemption following vaccination

IgM+ (a), IgG+ (b), and IgA+ (c) VH4-34 sequences from plasmablasts at 7 days post-vaccination with influenza vaccine were grouped according to age (8–17, 18–30, and 70–100 years), SMLow versus SMHigh, and presence/absence of AVY mutations as shown in the color-coded key. The percentage of mutated AVY sequences was analyzed by Fisher’s exact test. *p < 0.05, **p < 0.01, ***p < 0.001, ****p < 0.0001, ns=not significant. d Nine VH4-34 lineages identified by clone number from 18–30 year olds immunized with trivalent inactivated influenza vaccine are shown. The red arrow shown for lineage 23,091 highlights a BN cell-derived sequence.