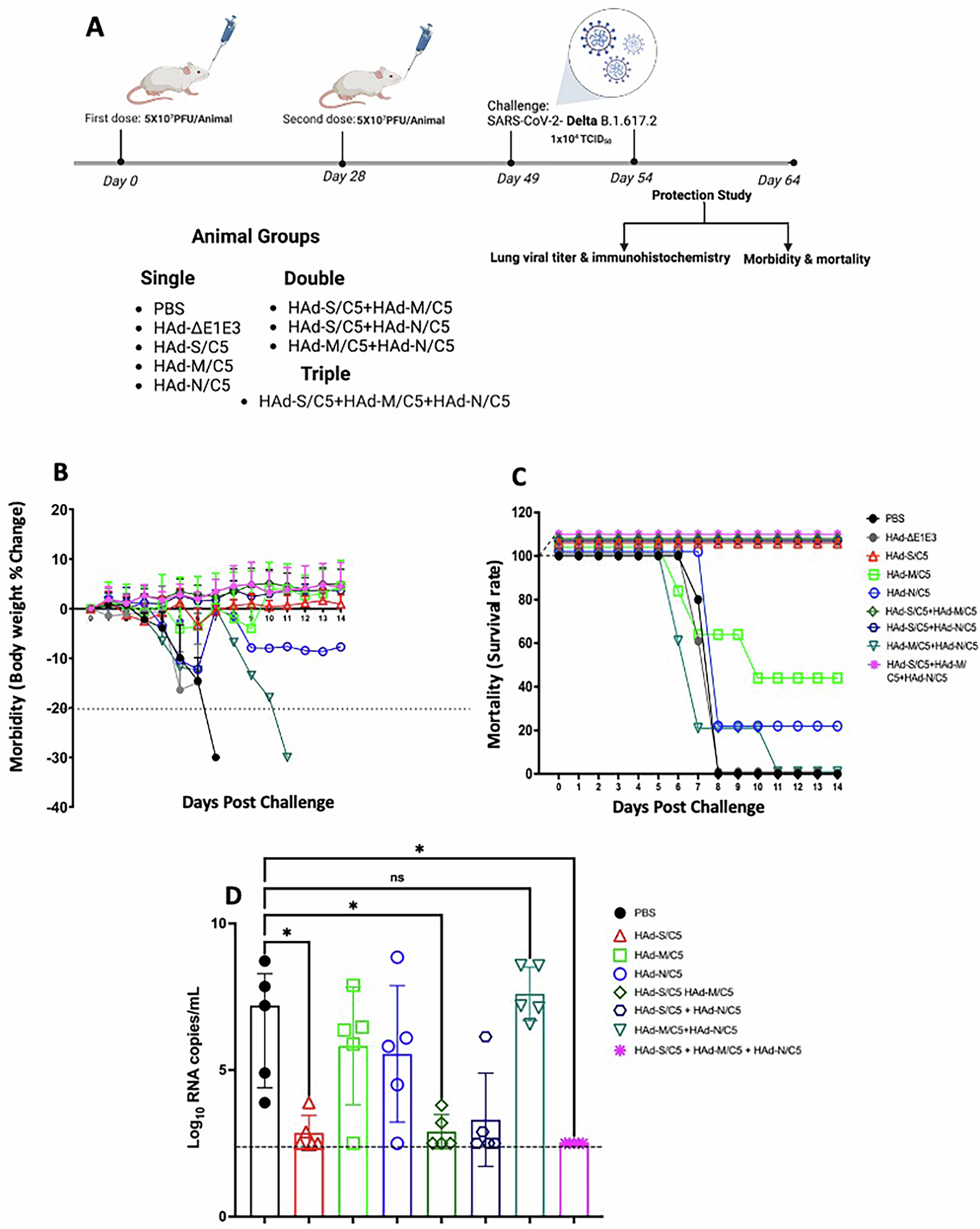
Fig. 4: Protection of immunized K18-hACE2 transgenic mouse groups challenged with SARS-CoV-2.

A Outline of the protection study in K18-hACE2 mice. Five-week-old K18-hACE2 transgenic mice (3 males + 2 females per group) were intranasally (i.n.) mock-inoculated or inoculated with 5 × 107 plaque-forming units (PFU) of HAd-ΔE1E3, HAd-S/C5, HAd-M/C5, HAd-N/C5, HAd-S/C5 + HAd-M/C5, HAd-S/C5 + HAd-N/C5, HAd-M/C5 + HAd-N/C5, or HAd-S/C5 + HAd-M/C5 + HAd-N/C5 twice at four weeks interval (Created by BioRender.com). Four weeks post-booster, animals were challenged with 1 × 104 TCID50 of hCoV-19/USA/PHC658/2021 (Lineage B.1.617.2, Delta) and monitored for B morbidity (% body weight change) or C mortality 14 days post-challenge. Statistical analysis was performed using U-test Mann-Whitney for non-parametric data. Significance levels were set at *p < 0.05 and **p < 0.01. D Lungs were collected 5 days post-challenge and RT-PCR was conducted to quantify RNA copies. The data are shown as log10 RNA copy numbers and the detection limit was 500 copy numbers (2.5 log10). Each symbol represents an individual animal, and the error is shown as SD. Data were analyzed by one-way ANOVA with Tukey’s post-hoc test. *, significant at p ≤ 0.05; **, significant at p ≤ 0.01; ***, significant at p ≤ 0.001; and ****, significant at p ≤ 0.0001.