Fig. 1: Production and characteristics of PRV gD-based saRNA vaccines.
From: A self-amplifying mRNA vaccine expressing PRV gD induces robust immunity against virulent mutants

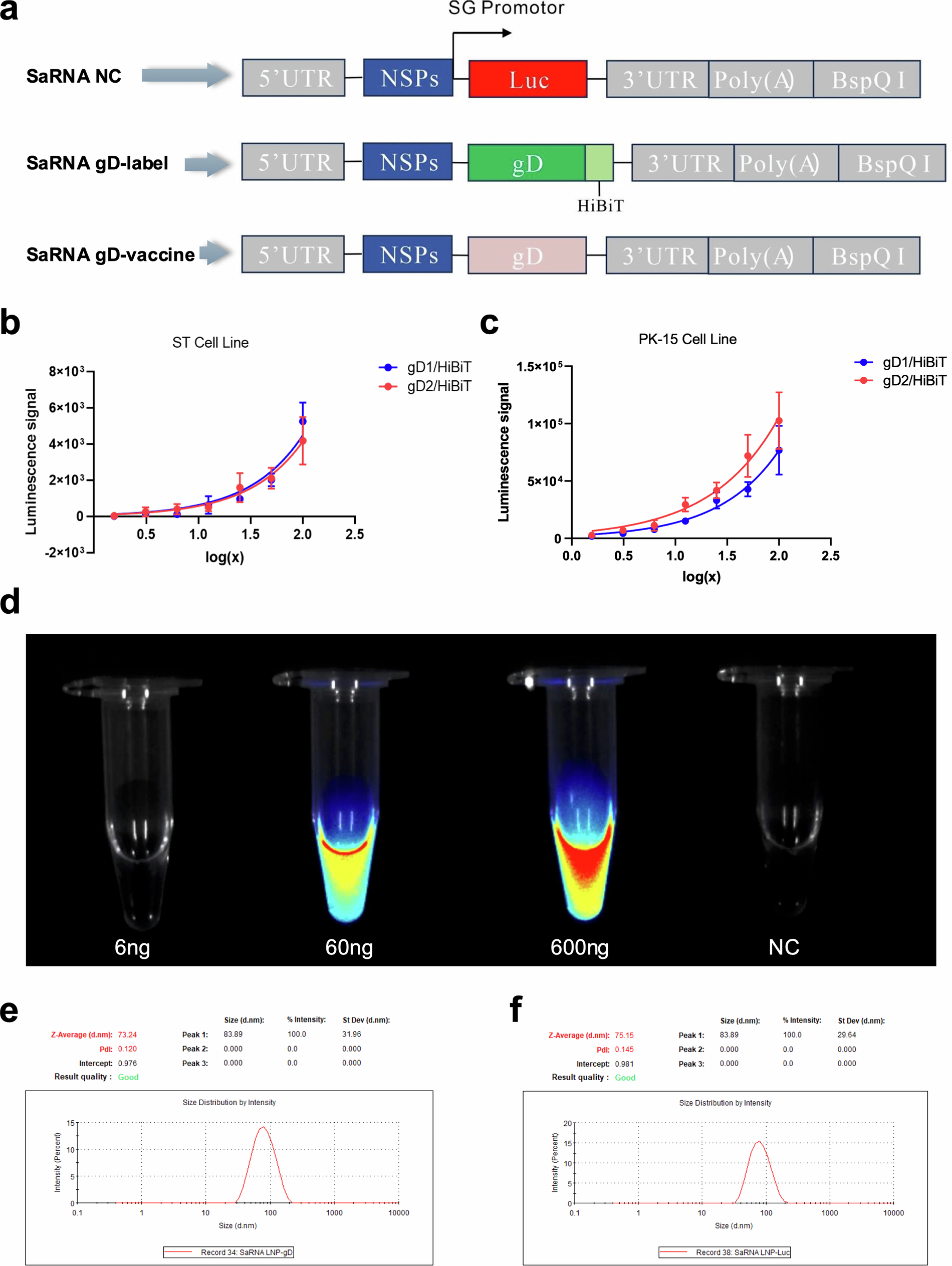
a Illustration of the saRNA constructs, which include VEEV non-structural proteins (nsp) and the Luc and full-length gD genes, respectively. b saRNA-Luc was transfected into HEK-293 cells, and twenty hours later, images were captured with an in vivo imaging system. c, d Codon-optimized gD with a HiBiT tag was transfected into ST cells, and PK-15 cells and fusion proteins were detected by luciferase activity. e, f Representative particle size and polymer dispersity indices of the mRNA-LNPs. The particle size and PDI of the mRNA-LNPs were tested via dynamic light scattering on an NS-90Z instrument (OMEC, China).