Fig. 2: Immunogenicity of gD mRNA vaccines in mice.
From: A self-amplifying mRNA vaccine expressing PRV gD induces robust immunity against virulent mutants

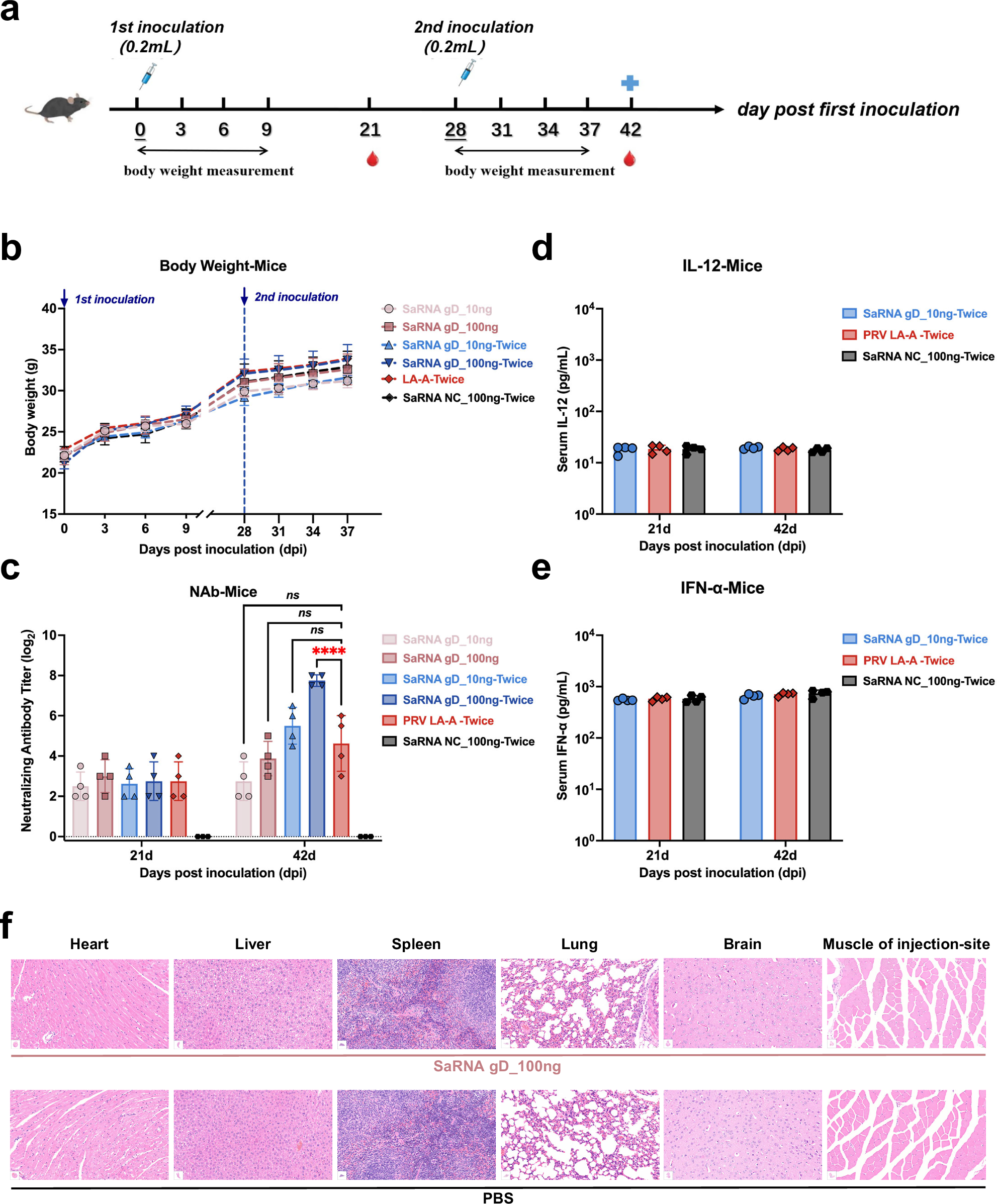
a Experimental design for mouse vaccination, the mice were immunized on 0 and 28dpi. Schematics created with BioRender.com. b Body weights of the mice after immunization were measured. c Serum-neutralizing antibodies were determined at 14 and 28 dpi. d, e Levels of IFN-α and IL-12 in the serum were measured at 14 and 28 dpi (data are presented as mean ± SD). Statistical significance was determined by one-way ANOVA followed by Tukey’s multiple comparisons test: *P < 0.05, **P < 0.01, ***P < 0.001). f Histopathological evaluation of tissues from mice vaccinated with 100 ng saRNA at 3dpi (Scale bars: 20 μm, magnification: 40×).