Correction to: npj Vaccines https://doi.org/10.1038/s41541-021-00367-8, published online 12 August 2021
In the original Article, Figure 7 was inadvertently published twice, appearing also as Figure 8. The correct Figure 8 and its corresponding figure legend is provided below. The original Article has been corrected.
Incorrect Figure 8

Incorrect Figure 8 legend:
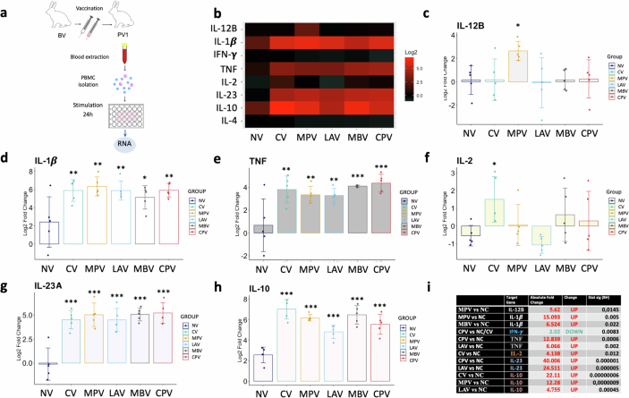
Cytokine relative quantification by RT-qPCR in GALT at the end point of the experiment of all challenged groups relative to the NC. a Schematic representation of sample origin. b Heatmap representation of the average expression of cytokines; in red upregulated and in green downregulated gene expression. Bar charts showing log2 fold change between groups. c IL-12B, d IL-1β, e TNF, f IL-2, g IL-23A, h IL-10, i Table summarizing significant differences between groups in cytokine expression and the Absolute Fold Change Factor. All values were means with error bars representing standard deviation from groups of n = 5, except for NC which was n = 4. ANOVA with Tukey’s post-host test was applied and signification levels are *p < 0.05, **p < 0.01, ***<0.001.
Correct Figure 8

Corrected Figure 8 legend:
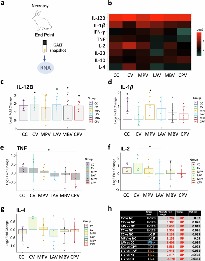
Cytokine relative quantification by RT-qPCR in GALT at the end point of the experiment of all challenged groups relative to the NC. a Schematic representation of sample origin. b Heatmap representation of the average expression of cytokines; in red up-regulated and in green down-regulated gene expression. Bar charts showing log2 fold change between groups. c IL-12B, d IL-1b, e TNF, f IL-2, g IL-4, h table summarizing significant differences between groups in cytokine expression and the Absolute Fold Change Factor. All values were means with error bars representing standard deviation from groups of n = 5, except for NC which was n = 4. ANOVA with Tukey’s post-host test was applied and signification levels are *p <0.05, **p <0.01, ***p <0.001.
Author information
Authors and Affiliations
Corresponding author
Rights and permissions
Open Access This article is licensed under a Creative Commons Attribution 4.0 International License, which permits use, sharing, adaptation, distribution and reproduction in any medium or format, as long as you give appropriate credit to the original author(s) and the source, provide a link to the Creative Commons licence, and indicate if changes were made. The images or other third party material in this article are included in the article’s Creative Commons licence, unless indicated otherwise in a credit line to the material. If material is not included in the article’s Creative Commons licence and your intended use is not permitted by statutory regulation or exceeds the permitted use, you will need to obtain permission directly from the copyright holder. To view a copy of this licence, visit http://creativecommons.org/licenses/by/4.0/.
About this article
Cite this article
Ladero-Auñon, I., Molina, E., Oyanguren, M. et al. Author Correction: Oral vaccination stimulates neutrophil functionality and exerts protection in a Mycobacterium avium subsp. paratuberculosis infection model. npj Vaccines 11, 42 (2026). https://doi.org/10.1038/s41541-026-01380-5
Published:
Version of record:
DOI: https://doi.org/10.1038/s41541-026-01380-5