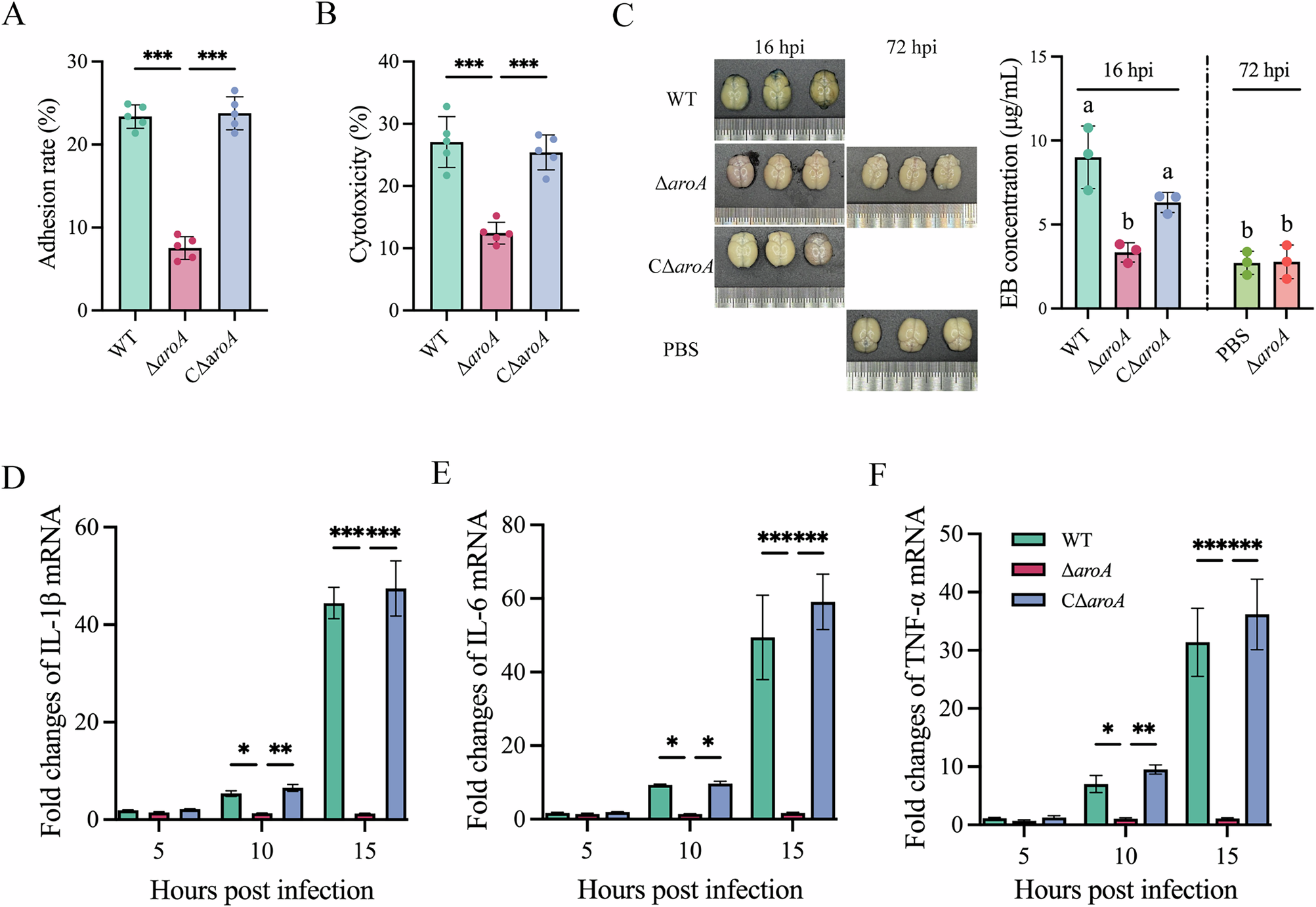
Fig. 5: aroA contributes to S. agalactiae endothelial cell damage, blood-brain barrier disruption and induction of neuroinflammation.

A Adhesion ability of the indicated strains to bEnd.3 cells. At 2 h postinfection, cells were washed and lysed for measurement of the number of CFU. B Bacterial cytotoxicity assessed by LDH release from RAW 264.7 macrophages after 4 h infection. C Evans Blue (EB) dye accumulation at 16 and 72 hpi to evaluate the permeability of the BBB (n = 3). Cerebral transcription levels of cytokines IL-1β (D), IL-6 (E), and TNF-α (F) in BALB/c mice infected with the indicated S. agalactiae strains (n = 5). Error bars represent SD. *P < 0.05; **P < 0.01; ***P < 0.001.