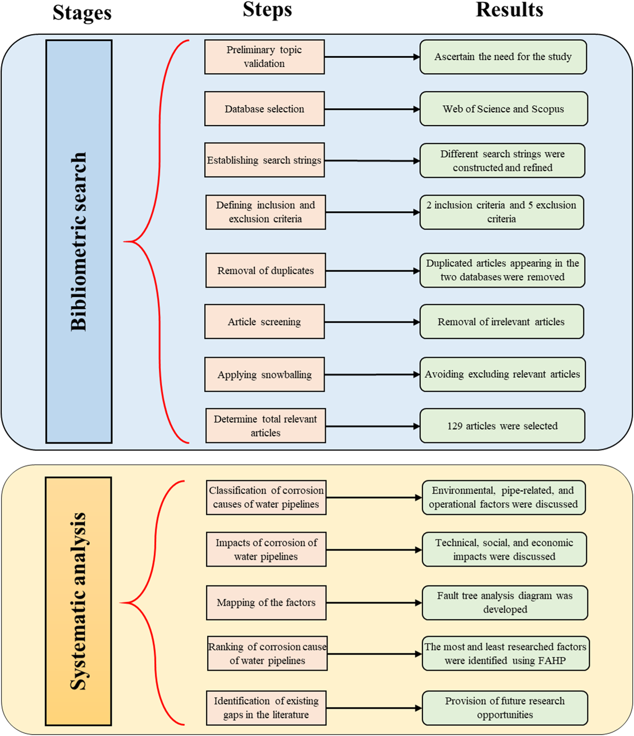
Fig. 1: Research methodology.
From: Analysis and ranking of corrosion causes for water pipelines: a critical review

A full description of the steps taken during the bibliometric and systematic analysis.
From: Analysis and ranking of corrosion causes for water pipelines: a critical review

A full description of the steps taken during the bibliometric and systematic analysis.