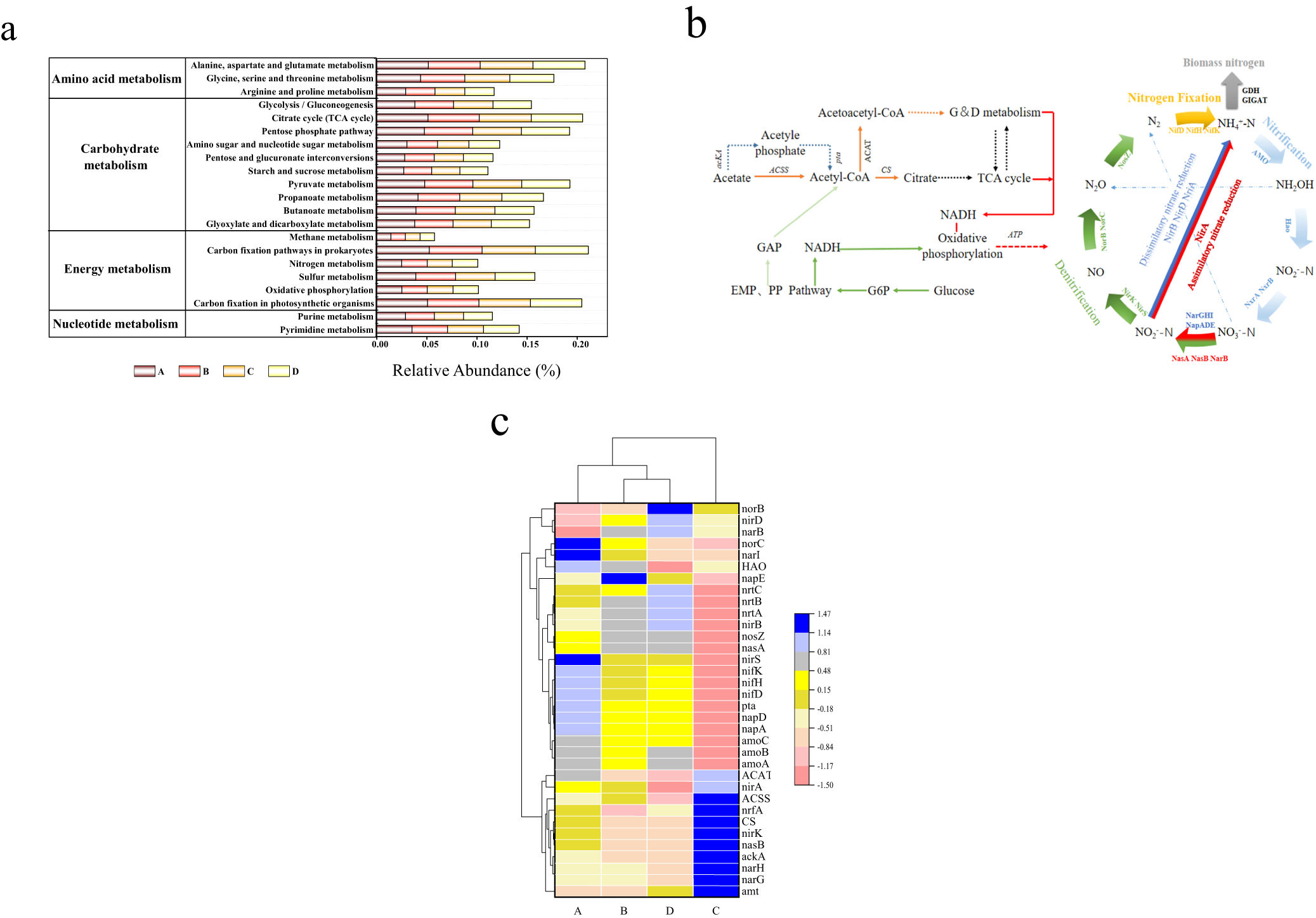
Fig. 5: Main functions within the system.

a Relative abundance of metabolic subsystems in different compartments of the reactor (percentage per million functional units); b Aerobic denitrifying bacterial carbon and nitrogen metabolic pathways; c Heat map of functional genes for carbon and nitrogen metabolism at low temperatures.