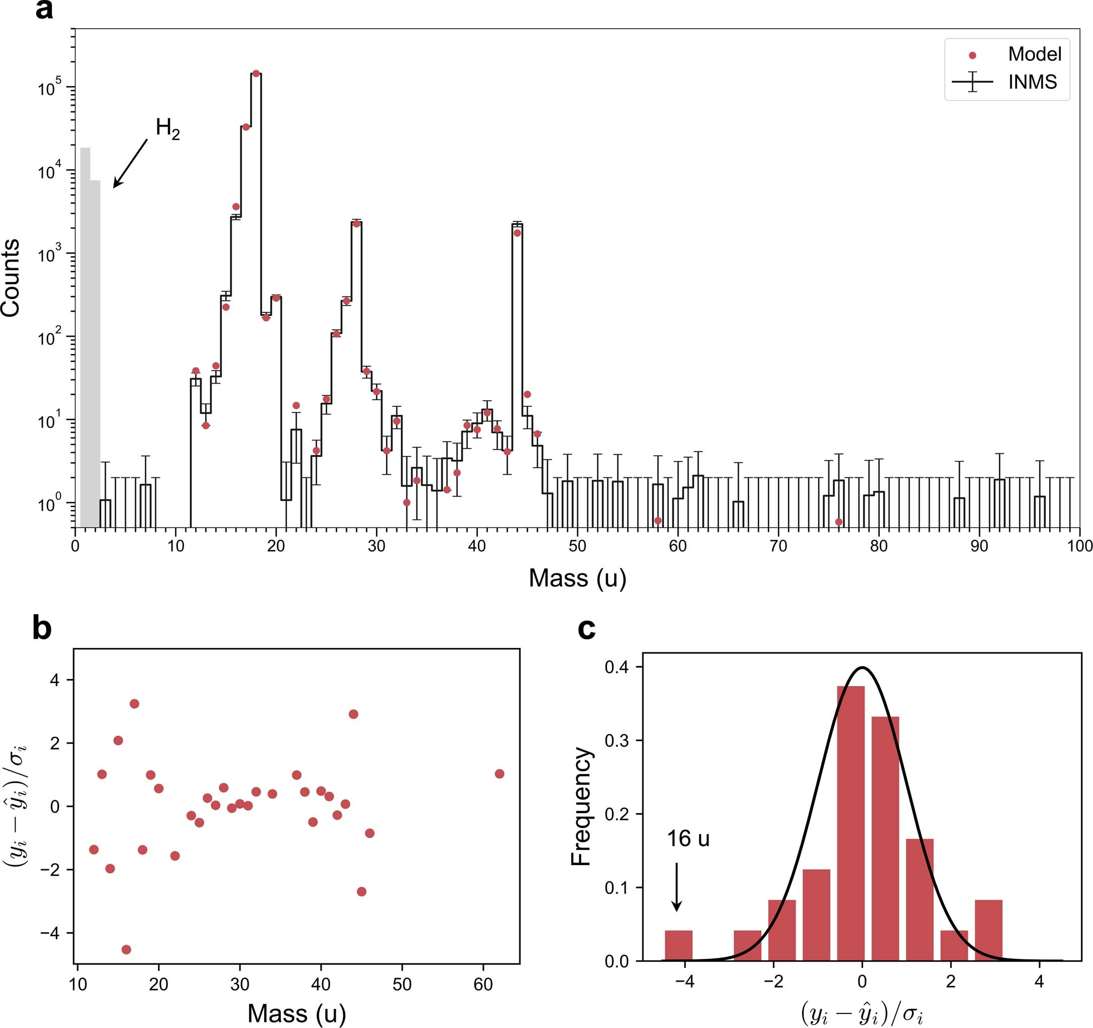
Extended Data Fig. 1: Full mass range INMS spectrum and analysis of residuals.
From: Detection of HCN and diverse redox chemistry in the plume of Enceladus

(a) The black silhouette shows the full mass range of the INMS spectrum used in this work. Shaded gray bars indicate count values at 1 and 2 u that were omitted from this work (see Methods). The spectrum was adapted from ref. 12. Error bars show 1σ Gaussian uncertainty in the observed count rates. The minimum count uncertainty was estimated as ~ 2 counts from the count rates of noisy mass channels at masses >46 u. Red circles show the reconstructed model fit based on the mixing ratios of Extended Data Table 2. (b) Scatterplot of the standardized residuals produced by fitting the model. Only mass channels with counts above the minimum uncertainty are shown. There is no discernable pattern amongst the residuals or evidence of heteroscedasticity. (c) Histogram of the standardized residuals (red bars) compared to a reference Gaussian distribution with zero mean (black curve). The residuals show good agreement with the Gaussian distribution, indicating a robust model fit. The black arrow indicates a potential outlier at mass 16, which likely results from the standardization of the slow flyby count rates at neighboring mass channels.