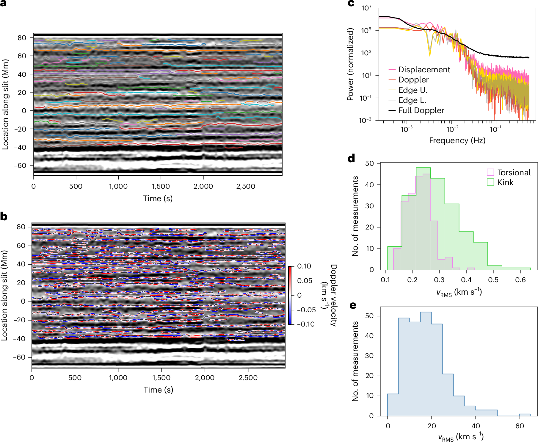
Fig. 5: All kink and torsional motions.
From: Evidence for small-scale torsional Alfvén waves in the solar corona

a, Full unsharp masked line amplitude data with the traced coronal structures highlighted by the coloured lines. Each line shows the swaying of the coronal structures, which is due to the kink mode. b, Patches of the residual Doppler velocity signal overplotted in their location on the line amplitude data. The regions shown extend ±1,300 km from the central location of each flux tube. The Doppler velocities are clipped to the indicated range for visualization. An examination of the residual Doppler velocity signal highlights many individual examples of torsional motions due to the Alfvén wave. Note we have not shown signals from the region of the slit associated with the active region. c, Power spectra for the kink mode displacement (pink) and Doppler velocity (red) signals, the torsional Alfvén fluctuations (upper edge in yellow and lower edge in grey), and the unfiltered Doppler velocity data (black). d, Histograms of the r.m.s. Doppler velocities for torsional Alfvén fluctuations (pink) and kink fluctuations (green). e, Histogram of r.m.s. velocity amplitudes estimated from the POS motion of the kink mode. The r.m.s. values are calculated for time series of different lengths, with an average number of 400 data points (smallest is 40 and largest is 3,200). Edge L., lower edge; Edge U., upper edge.