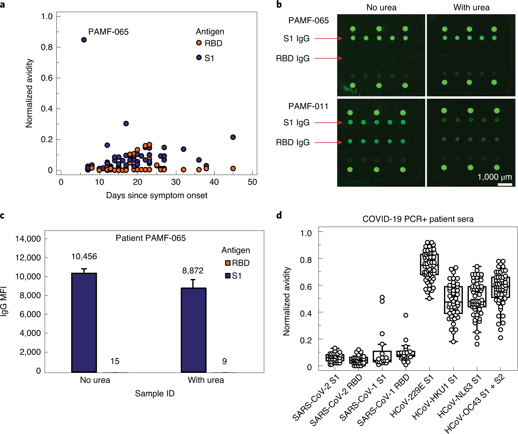
Fig. 4: Antibody avidity against novel and previous coronaviruses.

a, Normalized avidity of anti-S1 IgG and anti-RBD IgG measured in IgG-positive, PCR-confirmed COVID-19 sera (n = 49) collected 6 to 45 days post symptom onset. Avidity was calculated as the MFI of the urea-treated sample divided by the MFI of the non-treated sample. The serum of PAMF-065 showed unusually high avidity for anti-S1 IgG while being negative for anti-RBD IgG. b, Upper panel: fluorescence images of the IgG-only channel, showing the PAMF-065 serum sample with high anti-S1 IgG level with and without urea treatment, hence high avidity. It showed negligible anti-RBD IgG. Lower panel: fluorescence images showing another patient serum tested, PAMF-011, with much reduced anti-S1 IgG level after urea treatment, indicating low avidity. Low avidity was observed for all samples except PAMF-065. c, Anti-S1 IgG MFI signals of the PAMF-065 sample with and without urea treatment. Error bars indicate one standard deviation from the mean of the MFI signals detected against the respective microarrayed antigen spots (n = 3). d, Normalized avidity measured in COVID-19 PCR-positive and IgG-positive sera (n = 62) against S1 of SARS-CoV-2, SARS-CoV-1 and four common human coronaviruses (HCoV) 229E, HKU1, NL63 and OC43, and against RBD of SARS-CoV-2 and SARS-CoV-1 only. The raw data corresponding to a and c are provided in Supplementary Table 8. Data in d are presented as box plots with the minima, maxima, median line, interquartile range, data points and outliers shown.