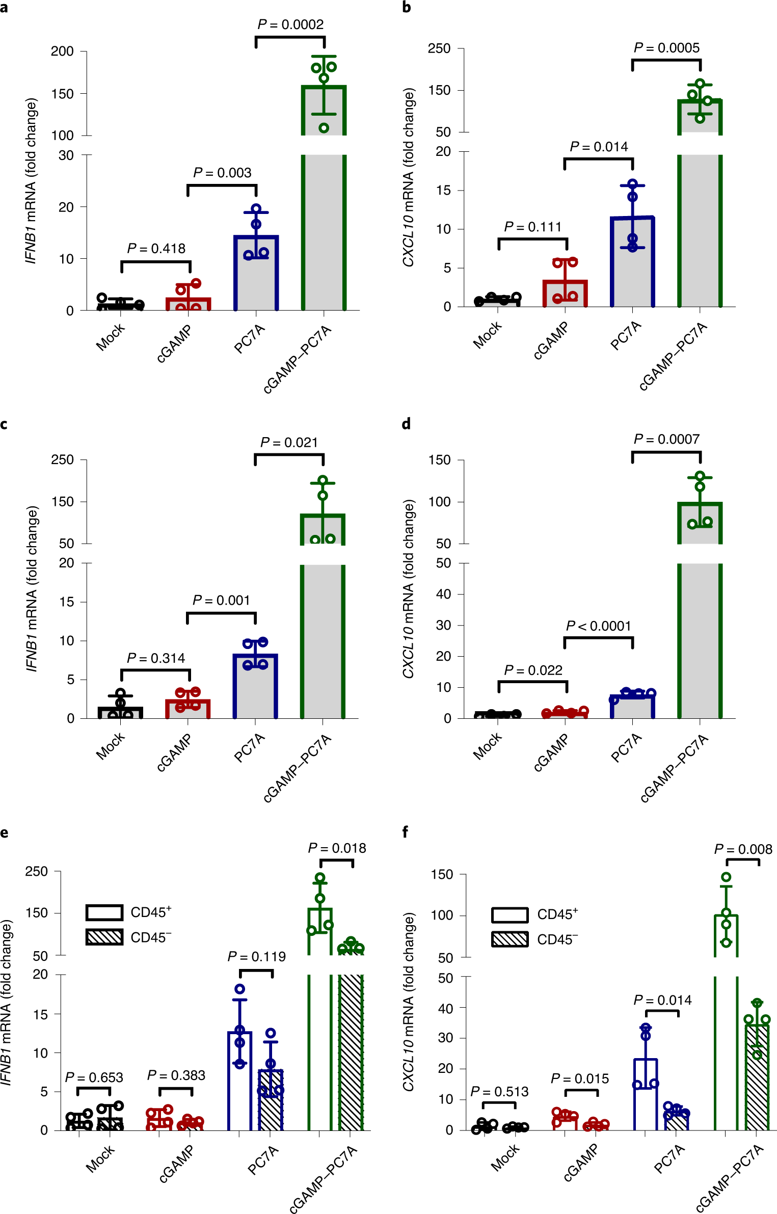
Fig. 6: PC7A and cGAMP show synergistic STING activation in fresh human tissues.
From: Prolonged activation of innate immune pathways by a polyvalent STING agonist

a–f, Free cGAMP alone is unable to activate STING, whereas PC7A NPs and cGAMP-loaded PC7A NPs demonstrate effective STING activation. Fresh surgically resected sentinel lymph nodes (SLN) (a,b) or squamous cell carcinoma samples from the base of tongue (SCC-BOT) (c–f) were divided into multiple sections (1–5 mm3) and injected with 5% glucose, free cGAMP, PC7A NPs or cGAMP-loaded PC7A NPs in 5% glucose solutions. IFNB1 (a,c,e) and CXCL10 (b,d,f) gene expression was measured after 24 h incubation. e,f, The CD45+ cell population exhibited an enhanced level of STING activation compared with CD45− cells. Data are mean ± s.d. n = 4 SLN sections from the same patient in a and b. n = 4 SCC-BOT tumour sections from the same patient in c–f. Statistical analysis was performed using two-tailed Student’s t-tests.