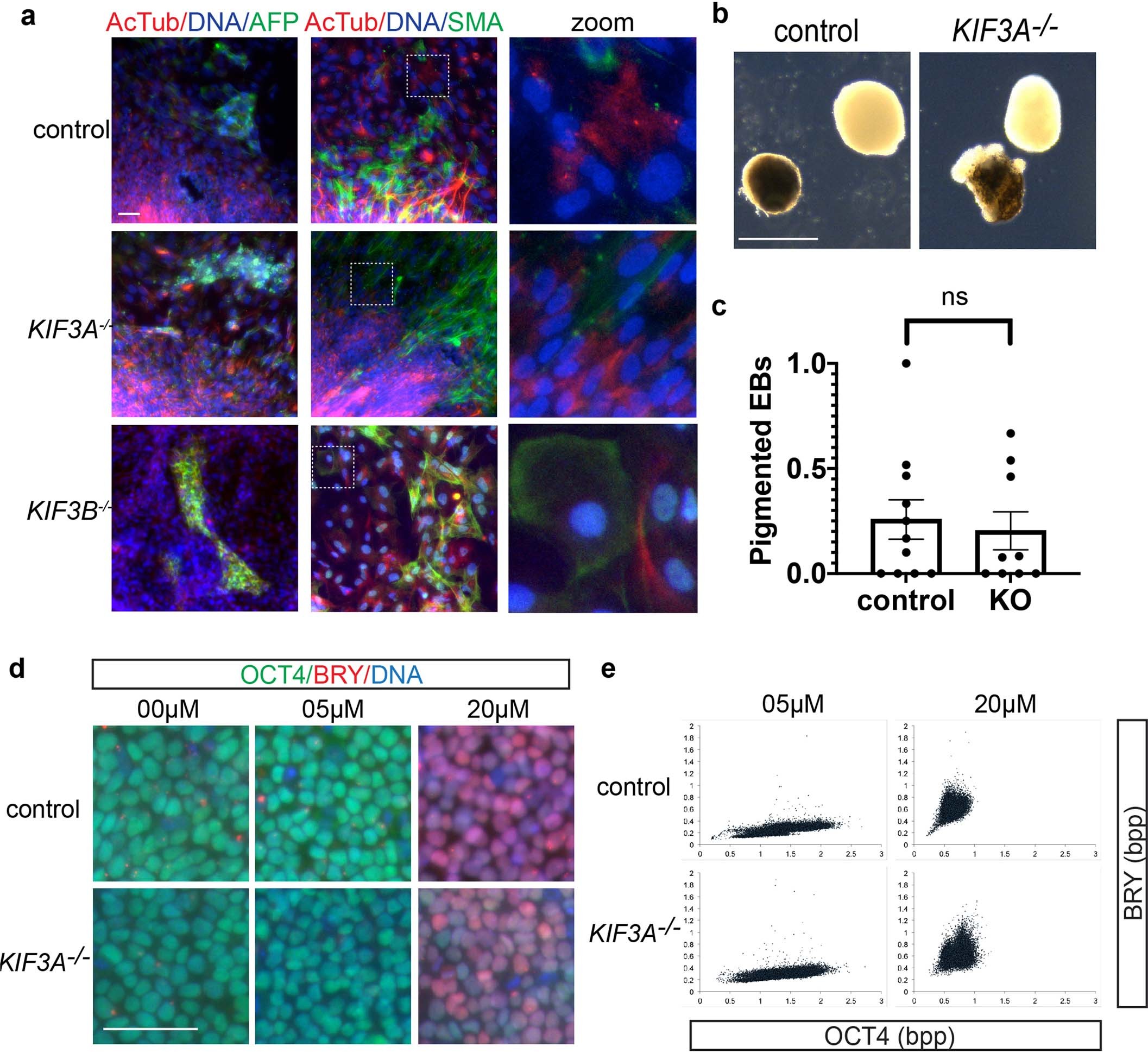
Extended Data Fig. 2: Kinesin-2 knockout hPSCs establish a renewable source of diverse human cell types lacking cilia.

a, Neuroepithelial (AcTub), endodermal (α-fetoprotein, AFP), and mesodermal (smooth muscle α-actin, SMA) lineages in EBs. Zoom shows magnification of dashed boxed area with AcTub and DNA intensities increased for clarity. Scale bar, 50 µm. b, Images and c, quantification of pigmented EBs. Scale bar, 500 µm. Knockout (KO) represent pooled data from both KIF3A-/- and KIF3B-/- EBs (mean ± s.e.m., n ≥ 9 independent biological replicates per condition from a total of 8 distinct cell lines). d, Representative images and e, quantification of OCT4 and BRY immunofluorescence intensities in hPSCs after treatment with increasing doses of CHIR99021 in mTeSR1 for 48 hours. Each dot represents a single cell. Data are pooled from three separate experiments. bpp, bits per pixel (raw intensity). Scale bars, 50 µm.