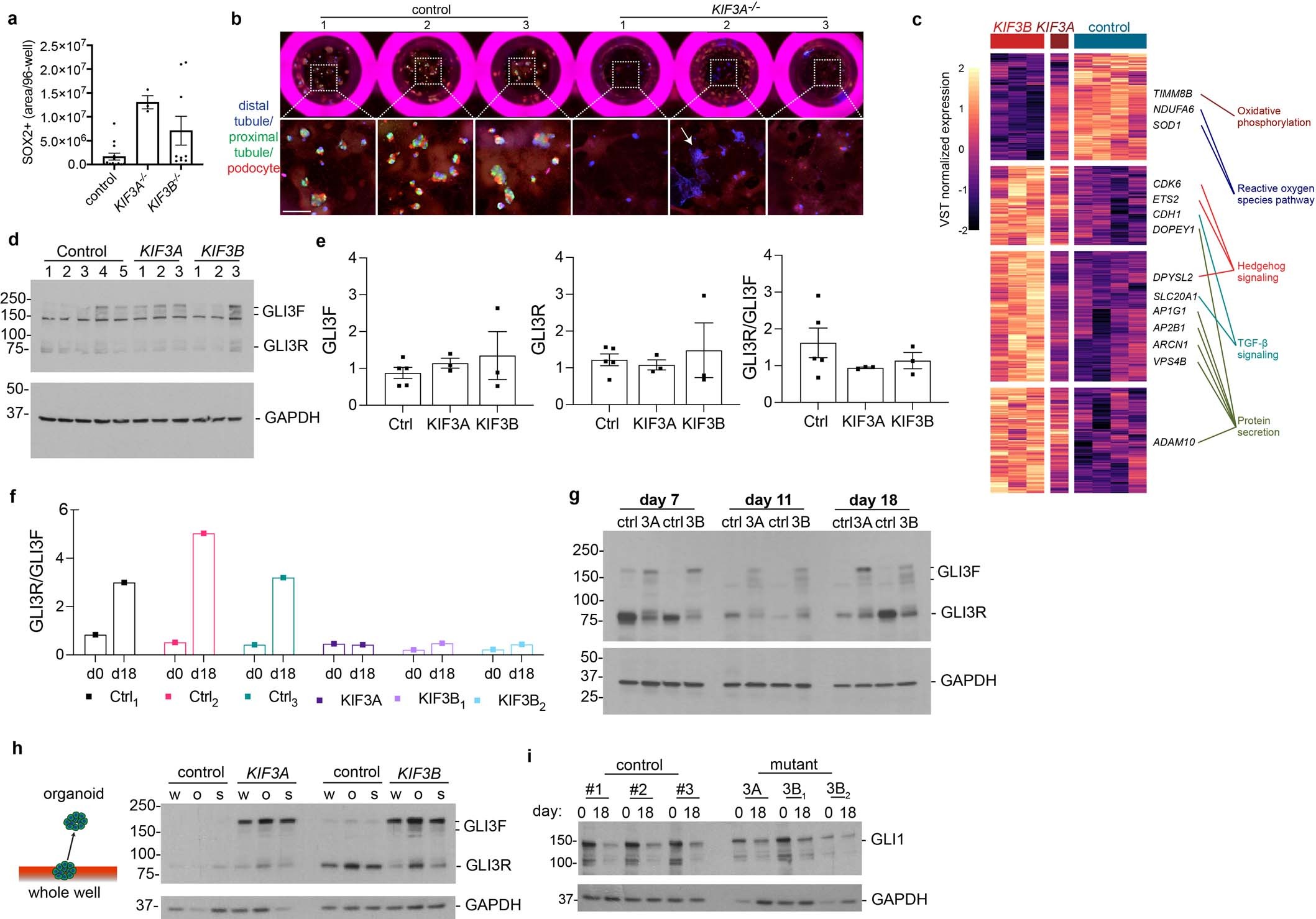
Extended Data Fig. 4: Hedgehog switching is defective in kinesin-2 knockout organoid cultures.

a, Quantification of SOX2 + area per 96-well of kidney organoid cultures (mean ± s.e.m., n ≥ 3 independent biological replicates per condition from a total of 11 distinct cell lines). b, Wide-field immunofluorescence images of kidney organoid differentiations in a representative 96-well plate. The three left wells contain control cell lines and the three right wells contain KIF3A-/- cell lines. Zoom of boxed regions is shown below each of the wells. Each kidney organoid contains distal tubular (ECAD), proximal tubular (LTL), and podocyte (NPHS1) epithelial cells. Arrow indicates a cluster of ECAD+ cells without proximal tubule and podocyte segments. c, Heatmap of the expression level of genes differentially expressed as a combined function of KIF3A or KIF3B loss in hPSCs (FDR < 0.2). Gene names and labels at right refer to genes associated with enriched gene ontology processes as a function of KIF3B-/- loss in hPSCs in Fig. 4a. d, Representative GLI3 immunoblot of control, KIF3A-/-, and KIF3B-/- undifferentiated hPSCs, with e, band intensity quantification (mean ± s.e.m., n ≥ 3 independent biological replicates per condition from a total of 11 distinct cell lines). f, Band intensity quantification of the blot shown in Fig. 4e, comparing cultures on day 0 to day 18. g, Immunoblot of GLI3 in kidney organoid cultures on days 7, 11, and 18 of differentiation. 3A and 3B indicate KIF3A-/- and KIF3B-/- mutants, respectively. h, Schematic of organoid microdissection (left), with immunoblot of GLI3 on day 18 of differentiation in lysates of whole wells (w), microdissected organoids (o), or remnant stroma (s). i, GLI1 immunoblot of the samples shown in Fig. 4e, comparing cultures on day 0 to day 18.