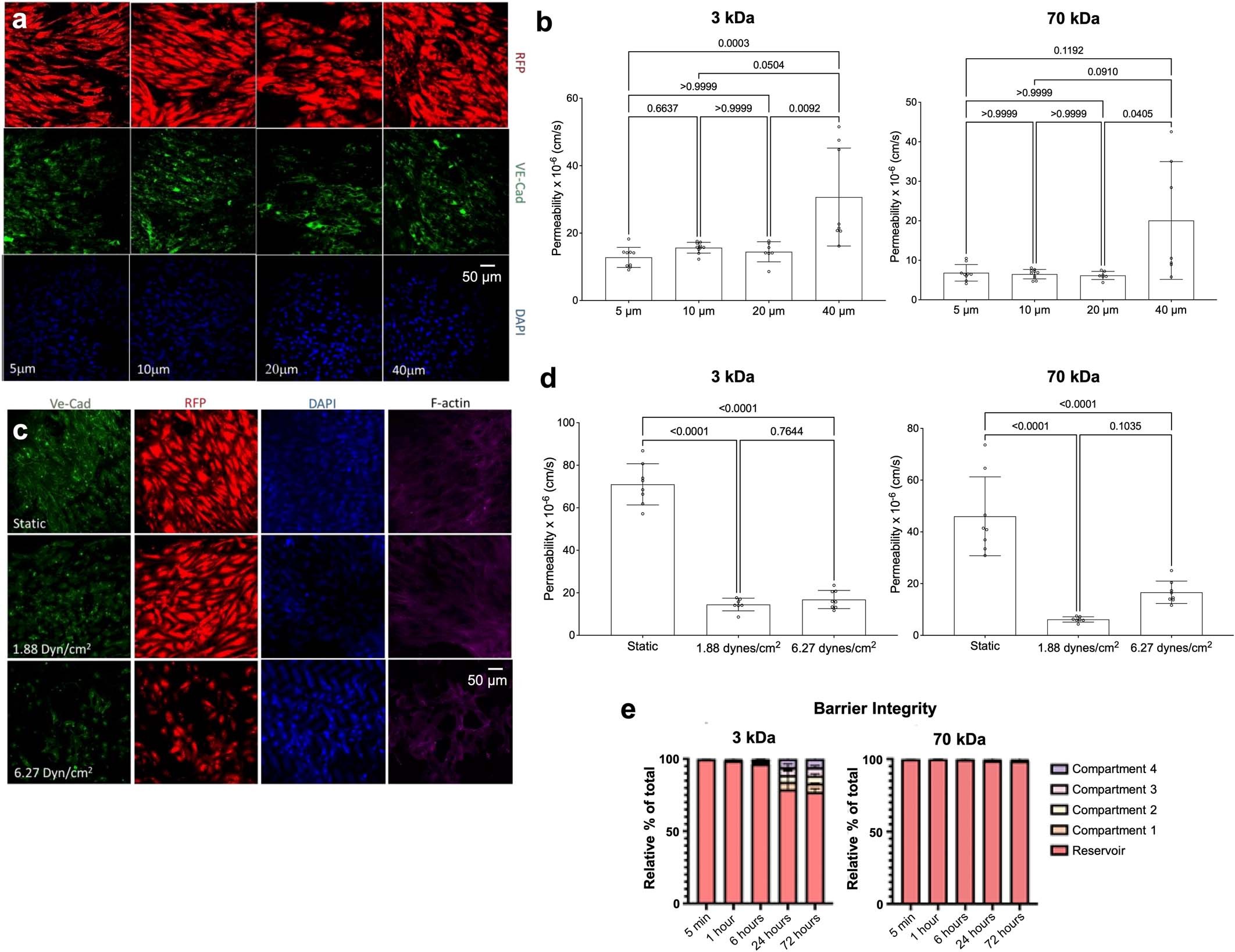
Extended Data Fig. 4: Establishment of mature, selectively permeable vascular barrier.
From: A multi-organ chip with matured tissue niches linked by vascular flow

a-b, Immunofluorescence imaging of vascular barriers (a) and FITC-Dextran transport through vascular barriers cultured on various transwell pore sizes (b) (n = 7-10 biological replicates). Scale bar, 50 µm. c-d, Immunofluorescence imaging of vascular barriers (c) and FITC-Dextran transport through vascular barriers cultured under different shear stress conditions (d) (n = 7-8 biological replicates). Scale bar, 50 µm. e, Barrier function demonstrated by tracking tagged dextran molecules of different size (n = 3 biological replicates). Data is shown as mean ± SD and statistics determined by two-way or mixed ANOVA.