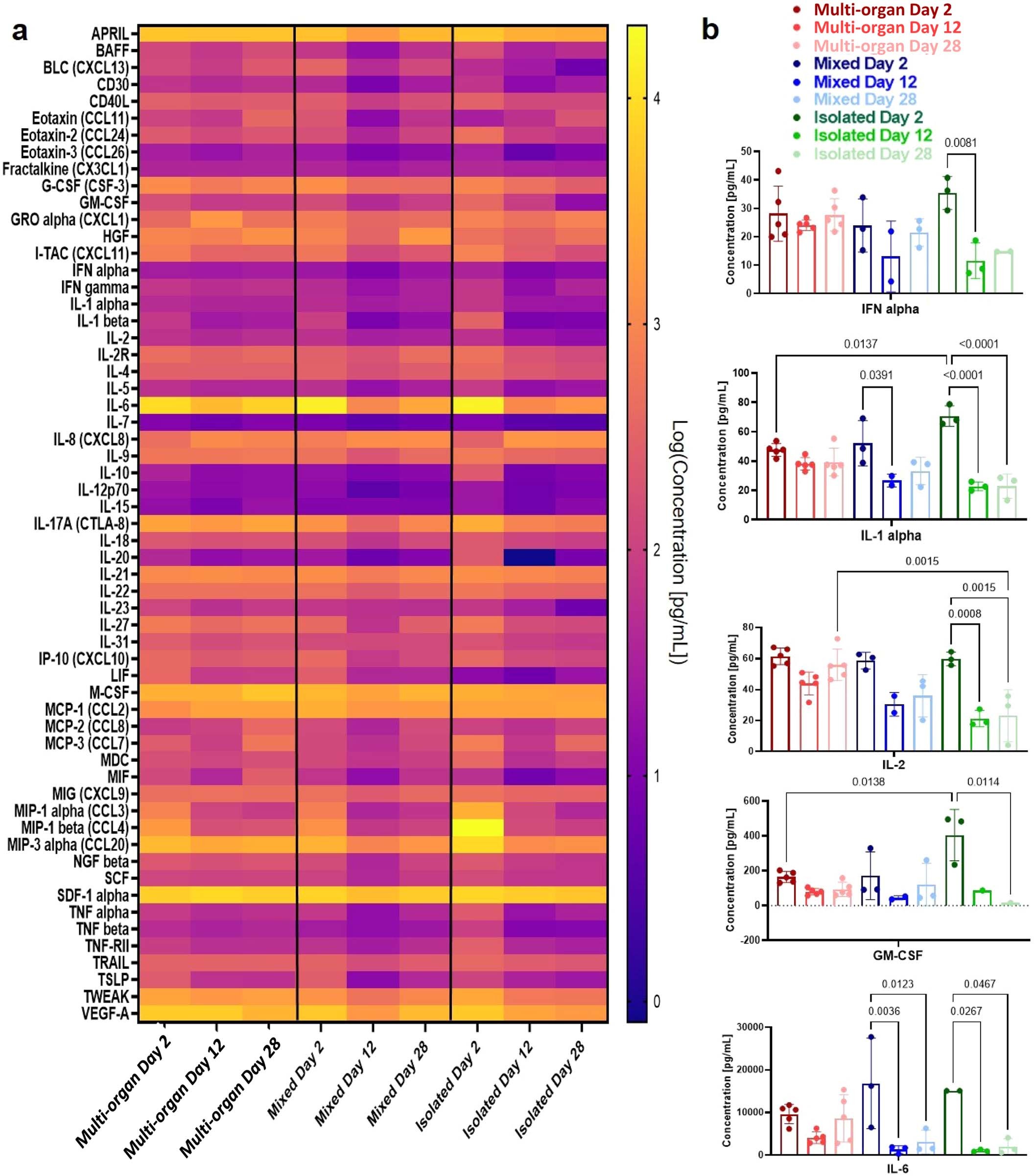
Extended Data Fig. 6: Immune function over four-week culture.
From: A multi-organ chip with matured tissue niches linked by vascular flow

a-b, Heatmap of all measured cytokines (a) and individual cytokine expression for selected cytokines (b) over 28 days of culture in the different tissue chips configurations (Multi-organ, n = 5 biological replicates; Mixed and Isolated, n = 3 biological replicates). Data is shown as mean ± SD and statistics determined by one-way ANOVA.