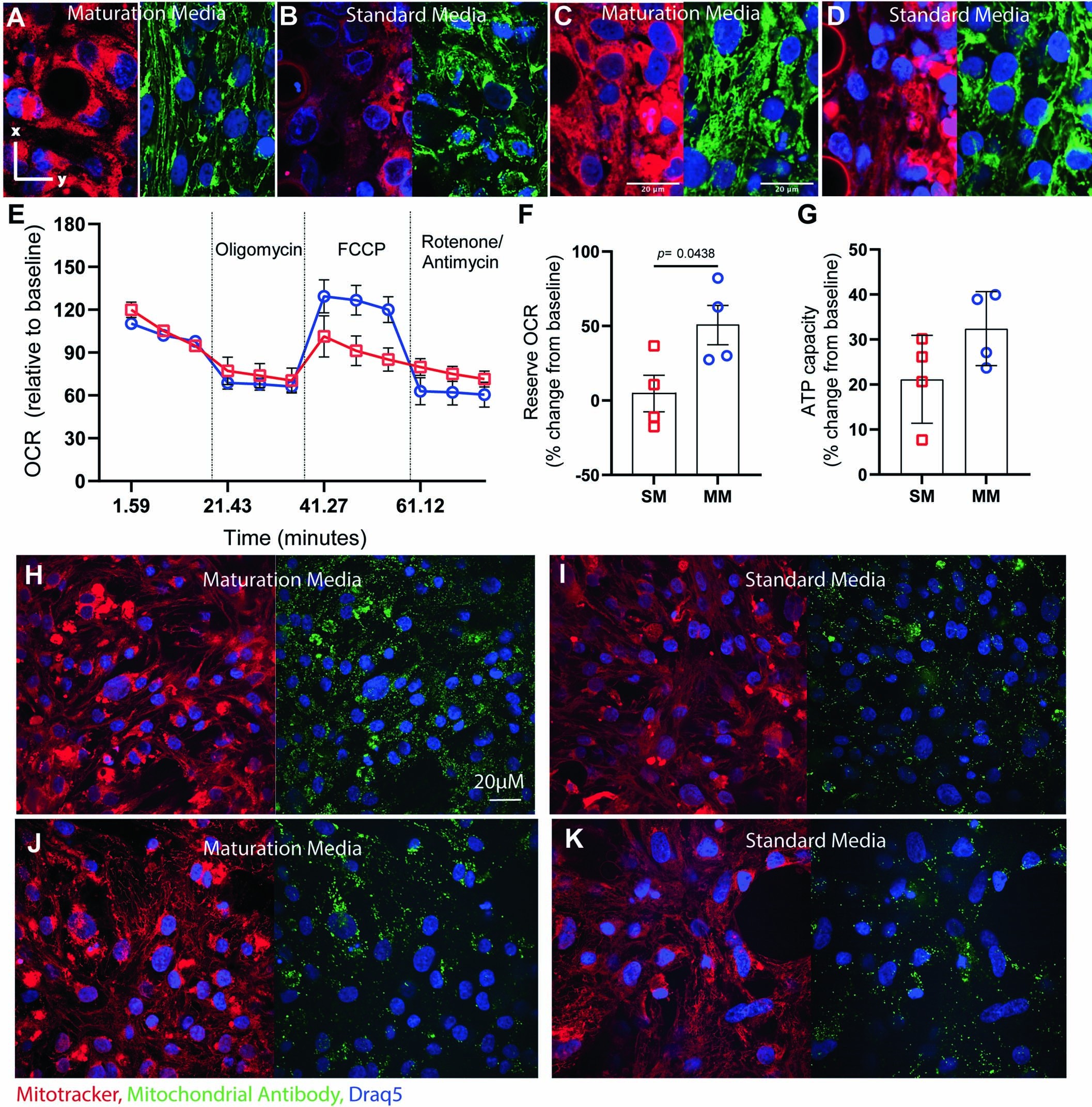
Extended Data Fig. 5: Extended mitochondrial and metabolic analysis of MPS and 2D iPSC-CM monolayers.

A-D) Representative images of A-B) SCVI20 and C-D) G15.AO MPS after treatment for 10 days with either (A,C) MM or (B,D) SM. MPS are stained for Mitotracker (red) or anti-mitochondrial antibodies (green) with Draq5 nuclear counterstain (blue). E) Representative Oxygen Consumption Rate (OCR) tracings of SCVI20 iPSC-CM monolayers after culture in MM (blue) or SM (red) for 10 days. F,G) Quantification of reserve OCR (change in OCR from baseline with FCCP treatment) and total ATP capacity indicate a shift toward ß-oxidation with MM in 2D monolayers (n = 4 independent wells per group). H-K) Representative images of 2D H,I) WTC and J,K) SCVI20 iPSC-CM monolayers stained with MitoTrackerRed (left; red) and anti-mitochondrial antibodies (right; green). Scale bars: 20μm.