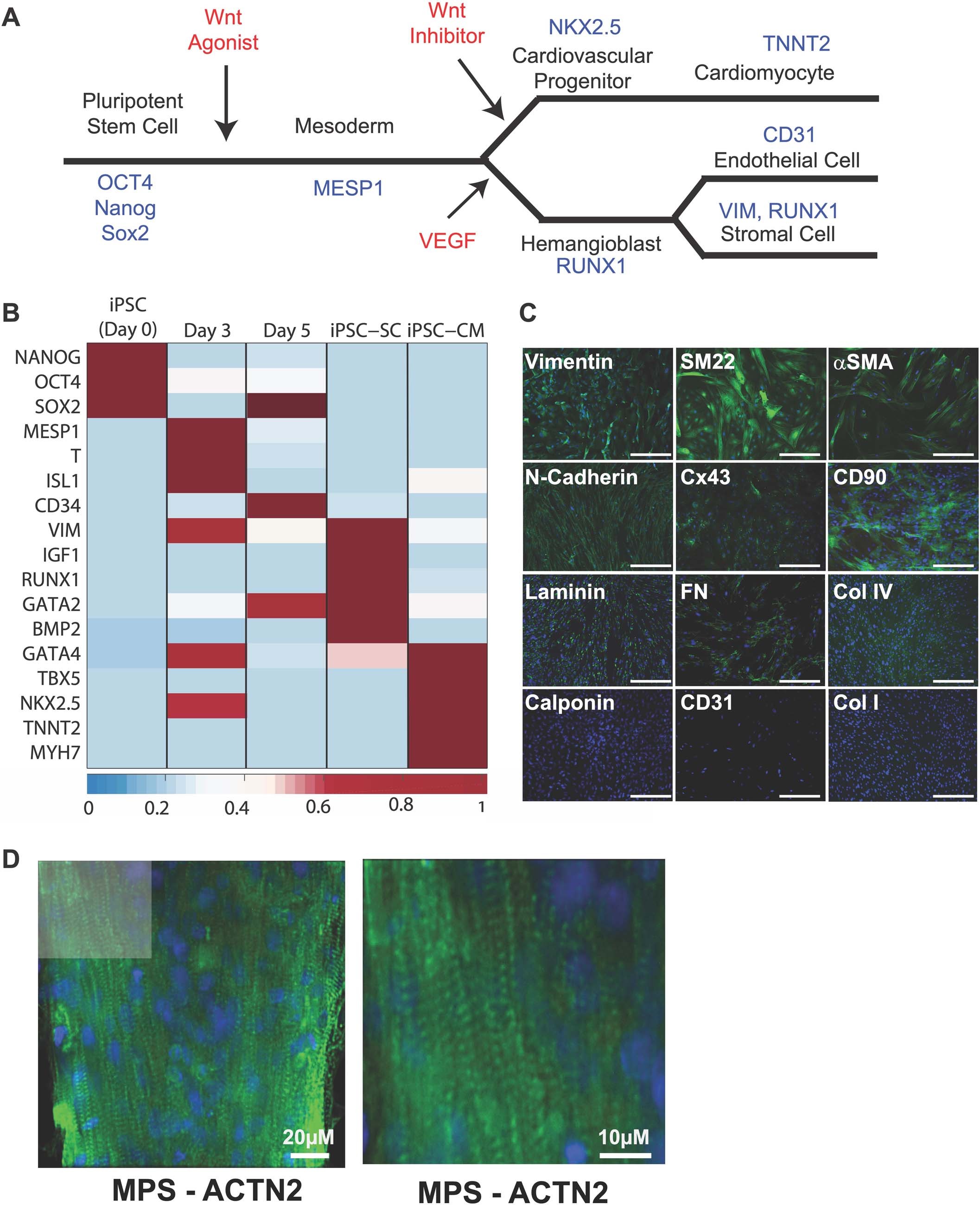
Extended Data Fig. 1: Development and characterization of iPSC-stromal cells.

A) Differentiation tree depicting the lineage of iPSC-cardiomyocytes (hiPS-CM) and the isogenic hiPSC-derived stromal cell population (hiPSC-SC). Specific biomarkers (blue) were verified by qRT-PCR. B) Brewer plot identifying gene expression patterns over the course of differentiation of hiPSC into hiPSC-SC, with hiPSC-CM included on the plot for comparison. C) Immunofluorescence molecular characterization of hiPSC-SC. These hiPSC-SC were markedly positive for all stromal markers shown, while markers of smooth muscle (Calponin) and endothelial cells (CD31) were not detected. iPS-SC also produce key ECM proteins: Laminin, Fibronectin and Collagen IV, while substantial Collagen I was not detected. D) Representative fluorescence micrograph of cardiac MPS, which shows highly organized, aligned cardiomyocytes stained for Sarcomeric α-Actinin (ACTN2, green). Cells were counterstained for nuclei with DAPI (blue) in all fluorescence micrographs. Scale bars: C) 500 µm D) left panel, 20 µm and right panel, 10 µm.