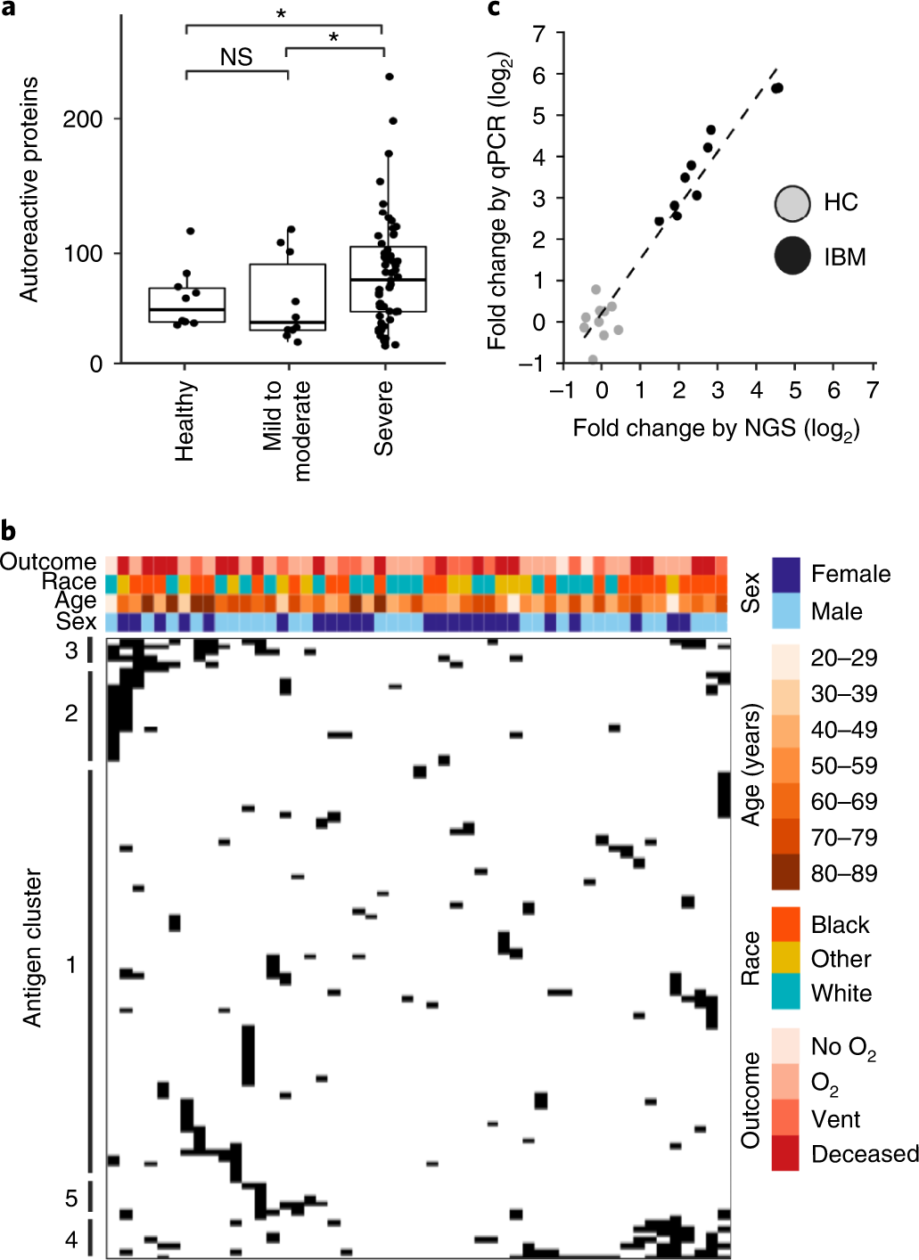
Fig. 4: MIPSA analysis of autoantibodies in severe COVID-19.

a, Box plots showing total numbers of autoreactive proteins in plasma from healthy controls (median 69.0 ± standard deviation (s.d.) 36.3), patients with mild-to-moderate COVID-19 (60.5 ± 44.7) or patients with severe COVID-19 (106.0 ± 67.6). Boxes indicate quartiles, and asterisks indicate P = 0.02 and P = 0.05 from a one-tailed t-test to compare means. NS, not significant. b, Hierarchal cluster map of all proteins represented by at least two reactive UCIs in at least one severe COVID-19 plasma, but no more than one control (healthy or mild-to-moderate COVID-19 plasma). c, MIPSA analysis of autoantibodies in ten patients with inclusion body myositis (IBM) and ten healthy controls (HC), using the hORFeome library. Fold change of immunoprecipitated NT5C1A, measured both as UCI-qPCR fold change (relative to average of ten HCs) and as sequencing fold change (relative to mock IPs).