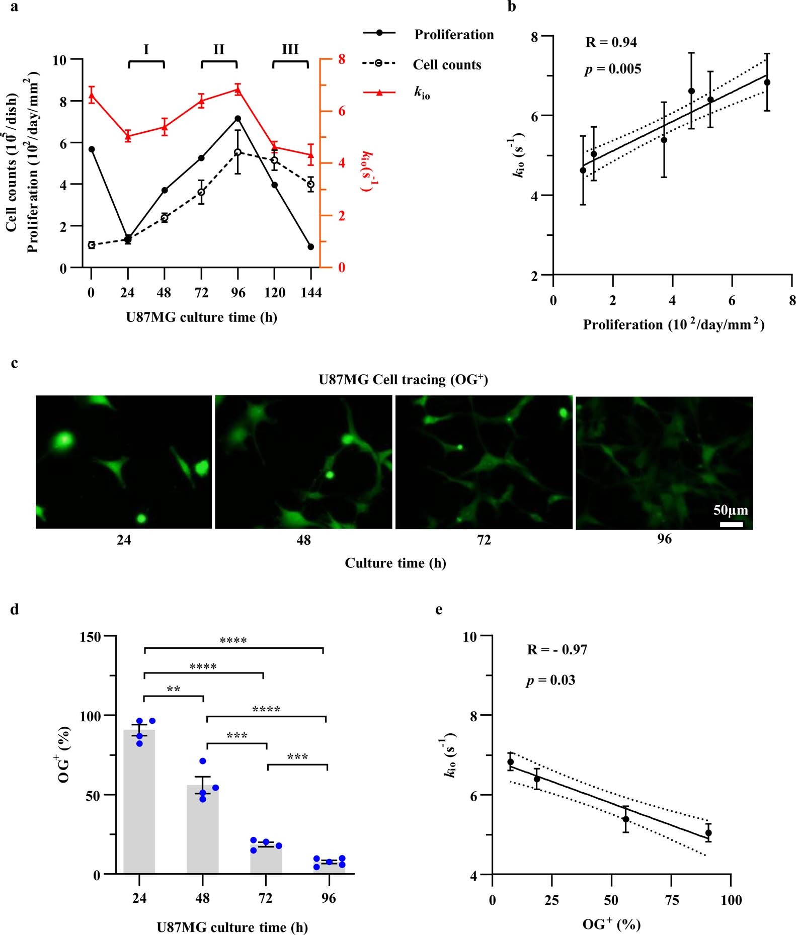
Extended Data Fig. 4: Correlations between kio and proliferation speed (and SCCs) in U87MG cell line experiencing proliferation cycles.

a: The dynamic changes in cell counting (black, dashed circle), proliferation rate (black dots), and kio (red triangles) as a function of cell culture time. The data is shown as mean (dots) ± SEM (error bar), n = (9, 9, 8, 7, 11, 16, 7). Here the three proliferation phases were defined as (I) lag phase (0hr-48hr), (II) logarithmic growth phase (72hr-96hr), and (III) stationary and decline phase (from 120 hr). b: Linear correlation was observed between kio and proliferation rate. n = (9, 8, 7, 11, 16). c: Typical results of cell tracing with OG at different culture time. Scale bar: 50 µm. d: Statistics of OG+ fractions as a function of culture time (mean + /-SEM). From up to down p < 0.0001, p < 0.0001, p = 0.0016, p = 0.0005, p = 0.0004, ** p < 0.01, *** p < 0.001, **** p < 0.0001, n = (4, 4, 4, 5). Here, the data points overlay the corresponding box, two-sided unpaired t-test. e, Linear correlation was also observed between kio and OG+ fraction (that is, SCC fraction) In (b, e), areas between the two dotted lines reflect the 95% confidence interval in linear regression, the data is shown as mean (dots) ± SEM.