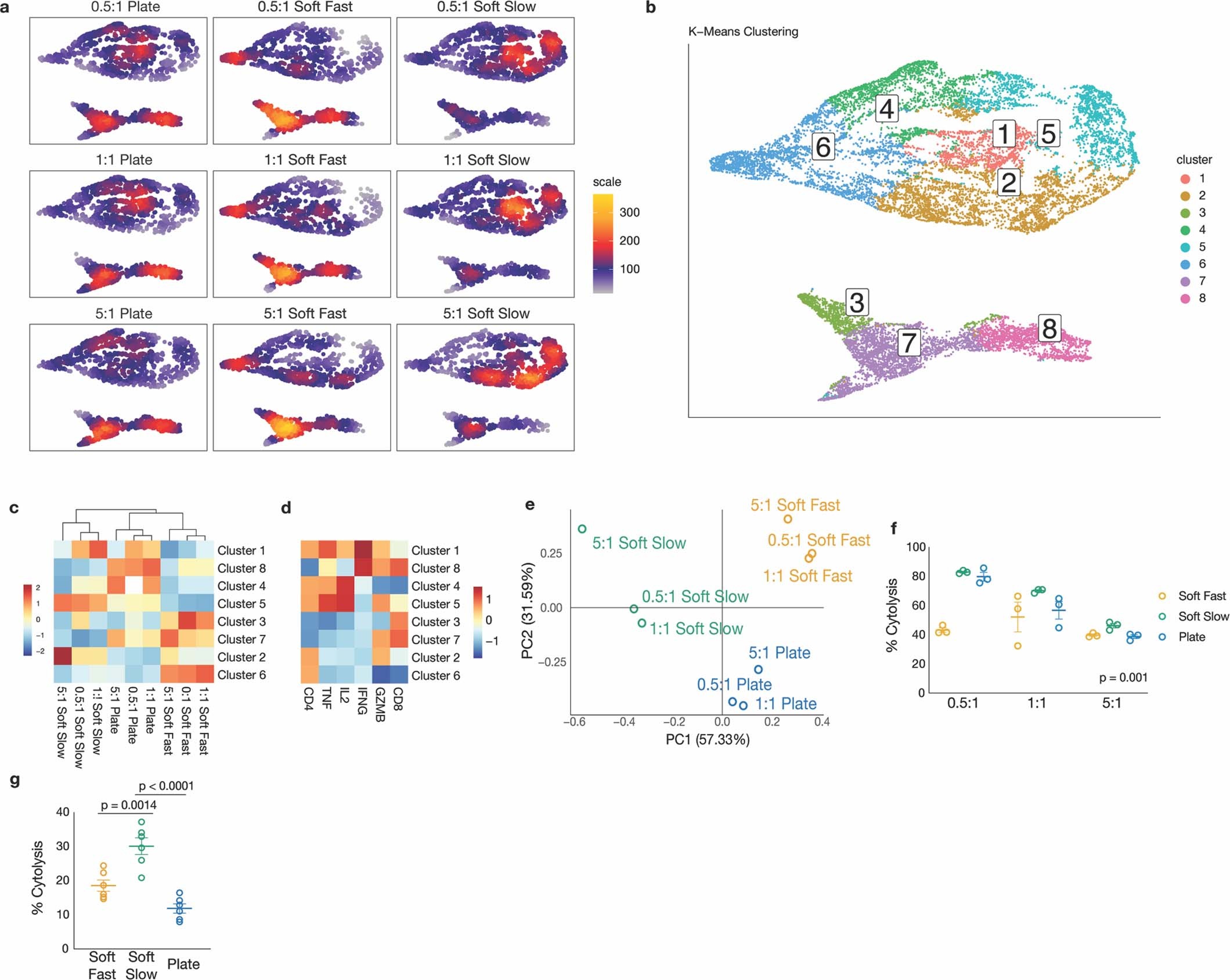
Extended Data Fig. 9: T cells from different matrix conditions are functionally distinct against different tumour types.

a–e. Human anti-CD19 CAR T cells were first activated using different dynabead to T cell ratios, subsequently cultured in fast relaxing, slow relaxing matrices or plate-culture and then co-cultured with Raji tumour cells. a. Umap plots of anti-CD19 CAR T cells phenotyped for their intracellular cytokine profiles after co-culture with Raji tumour cells. b-d. K-means clustering was performed on pooled T cells from all experimental conditions b. Umap plot of T cells overlaid with corresponding K-means clusters. c. Heat map plot showing characteristic markers for each cluster. Heat map is z-scored by row. Legend for colour scale is shown. d. Heat map plot showing the frequencies of cells per condition for each cluster. Heat map is z-scored by column. Legend for colour scale is shown. e. PCA plot showing relative similarities between the different conditions. Data shows pooled samples n = 3. f. Differential levels of anti-CD19 CAR T cell killing of Raji cells after plate-culture or culturing in different matrix conditions. Data are mean ± s.e.m. P-values were calculated by using two-way Anova for n = 3 biological replicates per dynabead stimulation level. g. Mouse Pmel-1 T cells were cultured in fast relaxing, slow relaxing matrices or plate-culture and subsequently co-cultured with B16-F10 melanoma cells. Plot shows differential killing of B16-F10 tumour cells by Pmel-1 T cells. Data are mean ± s.e.m. P-values were determined by performing two-tailed one-way ANOVA for n = 6 biological replicates from 2 independent experiments.