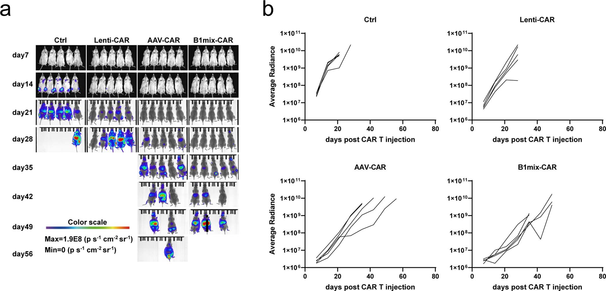
Extended Data Fig. 5: Comparison of in vivo antitumor function of CAR T cells generated with viral or non-viral methods.

a, NCG mice were inoculated with 2 × 105 CD19+ Nalm6 cells 4 days prior to 5 × 105 CAR-T cells injection. Tumor burden measured as bioluminescent signal were quantified at indicated days (n = 5 per group). b, Quantification of tumor burden in a, the average photon count of ventral and dorsal acquisitions per animal at indicated time points were recorded. Each line represents one mouse.