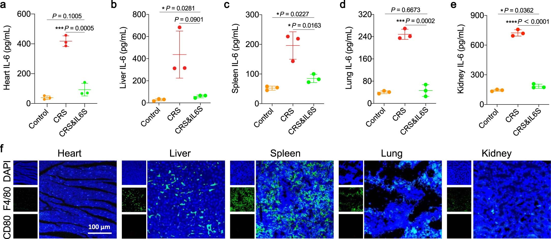
Extended Data Fig. 4: IL6S decreases IL-6 levels in major organs in a CAR-T-cell-induced CRS model.

A Raji tumour-bearing mice model was constructed and the mice were s.c. injected with IL6S before CAR-T cell injection. After 48 h, mice were euthanized and the IL-6 levels in heart (a), liver (b), spleen (c), lung (d), and kidney (e) were examined. Control group: healthy mice without any treatment. CRS group: tumour-bearing mice treated with CAR-T cells. CRS&IS group: mice were treated with s.c. injection of 100 μL IL6S (hydrogel concentration = 100 mg/mL, IL-6 antibody concentration = 1 ng/μL) and followed by CAR-T cell injection. f, Representative immunofluorescence images of mouse major organs from the CRS&IL6S group. Green, F4/80; red, CD80; blue: nucleus. (Scale bar: 100 μm). Data in a-e are presented as mean ± s.d. (n = 3). Two-sided unpaired Student’s t-test was used for the calculation of statistical differences in (a), (c), (e), and group “Control” versus “CRS&IL6S” in (d). Two-sided Welch’s t-test was used for the calculation of statistical differences in group “CRS” versus “CRS&IL6S” in (d). There is no significant (ns) difference between groups when the P value is higher than 0.05. nsP > 0.05, *P < 0.05, ***P < 0.001, ****P < 0.0001.