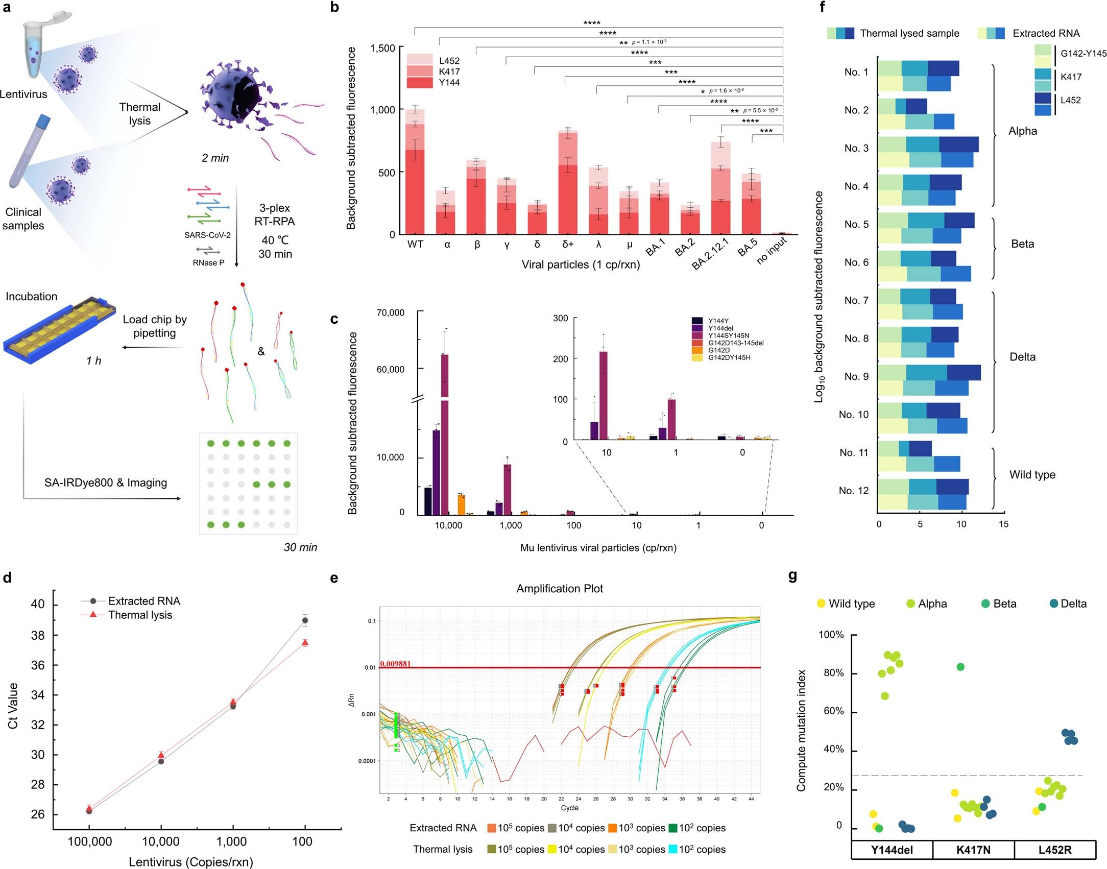
Extended Data Fig. 7: SARS-CoV-2 detection and viral-lineage discrimination of thermally lysed clinical samples.

a, Schematic for SARS-CoV-2 detection and viral-lineage identification using FEMMAN. b, FEMMAN assay achieved single-molecule sensitivity post amplification for SARS-CoV-2 detection of 12 lineages without viral RNA extraction. c, Mu variant identification in G142-Y145 site by FEMMAN from 10,000 copies/rxn to 1 copy/rxn. d, Ct value of lentivirus titration from 100 copies/rxn to 100,000 copies/rxn. e, Amplification plot of lentivirus titration from 100 copies/rxn to 100,000 copies/rxn. f, Concordance between thermal lysis (up) and RNA extraction (below) for 12 positive samples obtained in both forms. g, Signal proportion calculation of Y144del in G142-Y145 site, K417N in K417 site, and L452R in L452 site for 12 positive samples with thermal lysed nasopharyngeal swab samples. n = 3 technical replicates, two-tailed Student’s t test; *P < 0.05, **P < 0.01, ***P < 0.001, and ****P < 0.0001, precise figures were listed in data file, bars represent mean ± s.d.