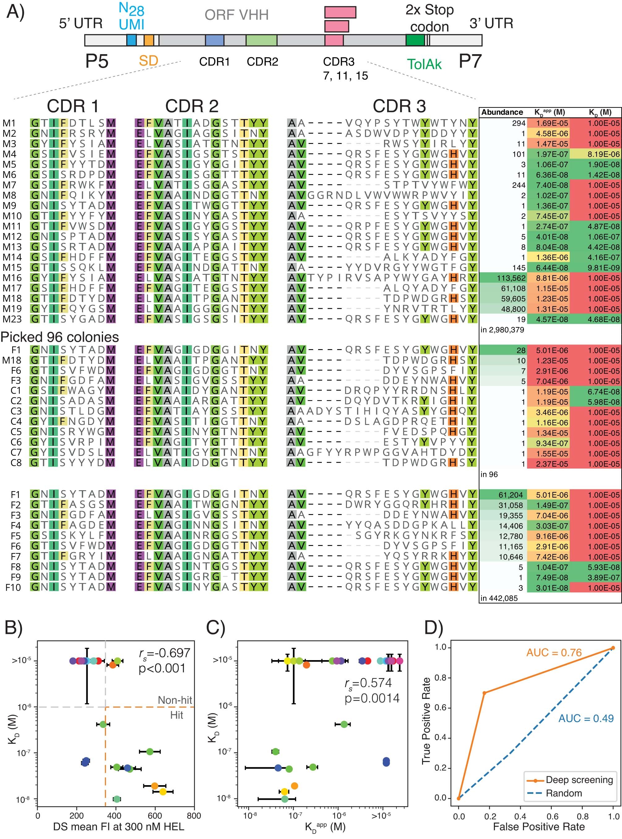
Extended Data Fig. 1: Characterization of anti-HEL nanobodies.

a) Anti-HEL nanobody hit candidates selected for characterisation, showing the library construct structure (top) and clone ID, where M1-23 are derived from the R3 MACS library, C1-8 were identified by colony picking from the R3 MACS output and F1-10 were derived from the R3 FACS library. The abundance, CDR sequences, a deep screening derived equilibrium binding constant (\({{\rm{K}}}_{{\rm{D}}}^{{\rm{app}}}\)), and BLI derived kinetic KDs are also shown. b) BLI KDs plotted against deep screening FI at 300 nM HEL for all characterised clones, revealing a Spearman’s rank correlation constant (rs) of -0.697 and a p-value (determined by two-tailed test) <0.001. Error bars are the errors from fitting respective binding constants. Hit thresholds are shown as dashed orange and grey lines. c) BLI KDs plotted against deep screening \({{\rm{K}}}_{{\rm{D}}}^{{\rm{app}}}{\rm{s}}\) for all characterised clones revealing a Spearman’s rank correlation constant (rs) of 0.574 and p-value of 0.0014. Error bars are the errors from fitting respective binding constants. d) Receiver Operating Characteristic (ROC) curve showing the performance of deep screening at picking hits versus non-hits in a binary classification scheme, and how this compares to random. This curve uses the following hit thresholds: a mean FI at 300 nM HEL of 347.58 and a BLI KD of 10−6M. Area under the curve (AUC) values are indicative of performance, with deep screening having an AUC of 0.76, while random is 0.49.