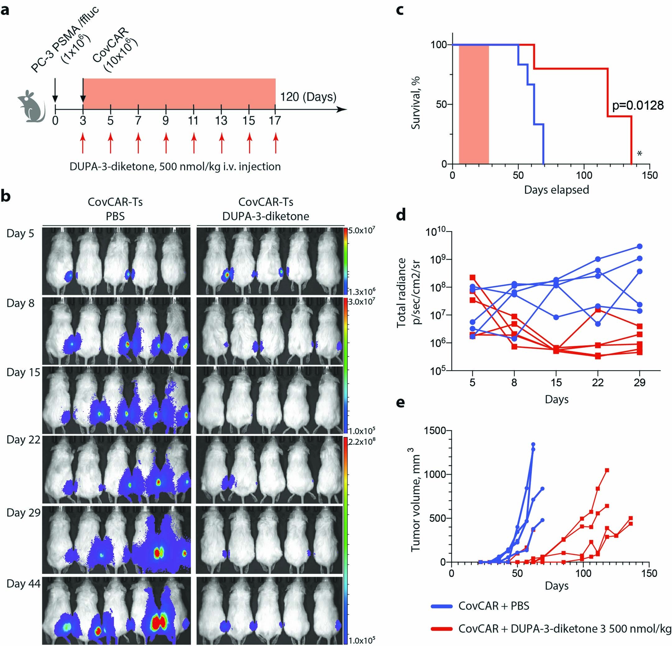
Extended Data Fig. 2: In vivo activity of CovCAR T cells and constant dosage of DUPA-3-diketone injections in a prostate cancer xenograft model.

a NSG mice were implanted s.c. with 1 × 106 PC3-PSMA ffLuc cells. On day 3 after tumor inoculation 10 × 106 of CovCAR-T cells with transduction efficacy of 68% were infused i.v. into animals from all experimental groups. Mice were then injected i.v. with either PBS or DUPA-3-diketone (500 nmol/kg) on day 3, 5, 7, 9, 11, 13, 15, 17. b Representative IVIS images of the PC3-PSMA ffLuc tumors implanted mice treated with CovCAR T cells and PBS or DUPA-3-diketone. c Survival plots for animals from experimental and control groups. d Quantified tumor burden (as average radiance from luciferase activity per mouse) from (B) for the 5–44 day period. e Individual animal tumor growth kinetics of mice from control and treated groups. Overall survival curves were plotted using the Kaplan-Meier method and compared using the log-rank (Mantel-Cox) test. Statistical significance: *p < 0.05.