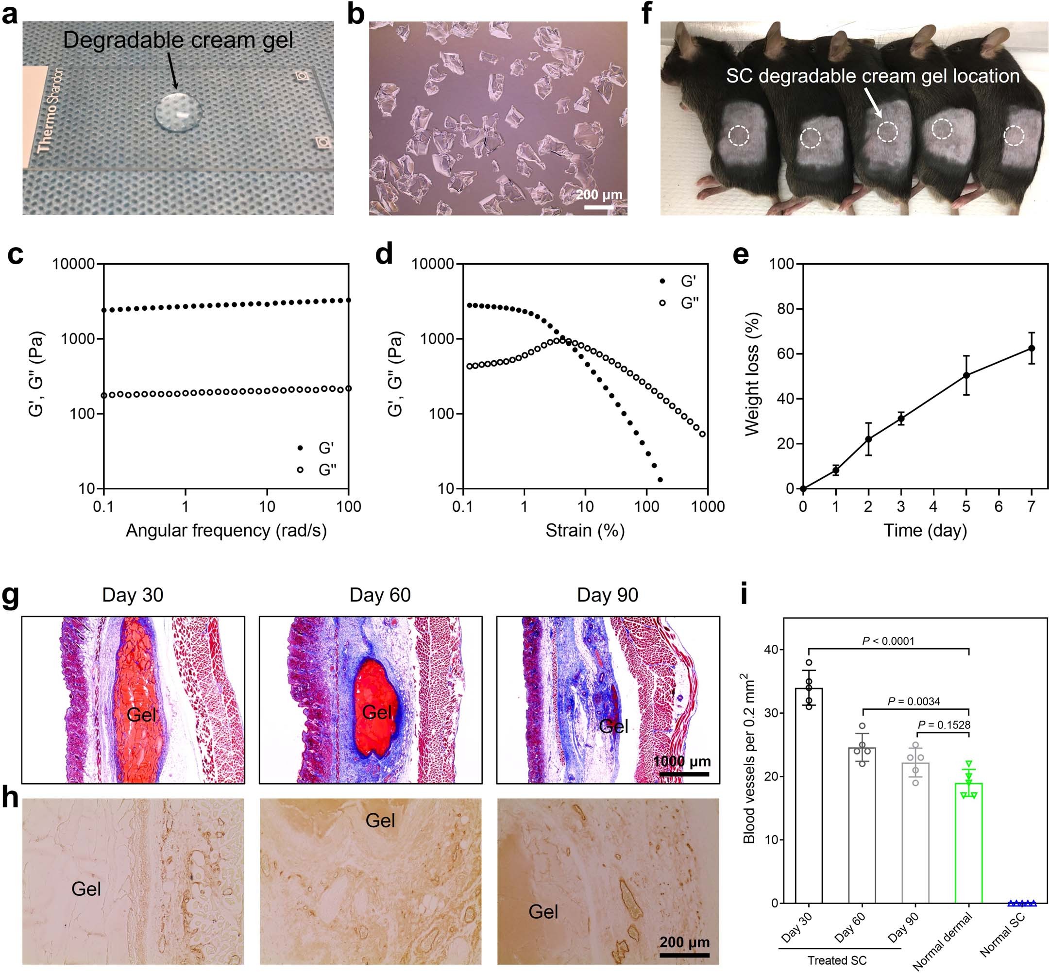
Extended Data Fig. 10: The rheological properties, in vitro and in vivo degradability, and vascularizing function of degradable zwitterionic gel after SC injection in healthy C57BL/6 mice.

a, Photograph of the prepared degradable zwitterionic gel (100 uL). b, Representative micrograph of degradable zwitterionic gel after dispersed in DI water. c, d, Frequency-dependent (c, under 1% strain, 25 °C) and strain-dependent (d, 10 rad/s frequency, 25 °C) oscillatory sweeps of degradable zwitterionic gel. e, In vitro degradation of degradable zwitterionic gel in PBS containing 20 µM GSH (n = 3 independent samples, mean ± s.d.) f, The degradable zwitterionic gel (100 uL) was SC implanted into the mice (n = 5 for each group at each time point). g, h, Representative Masson trichrome staining images (g) and blood vessel staining (brown) using MECA-32 antibody (h) on tissues surrounding SC injected degradable zwitterionic gel at day 30, 60, and 90. Scale bar, 1000 μm in g and 200 μm in h. i, Blood vessel density at different time points post-injection (n = 5 biologically independent samples at each time point, mean ± s.d.). A one-way ANOVA with Tukey multi-comparison was used for statistical analysis.