Extended Data Fig. 5: Identification of intrinsic RNA targets of Cas13 by RNA-seq.
From: Intrinsic targeting of host RNA by Cas13 constrains its utility

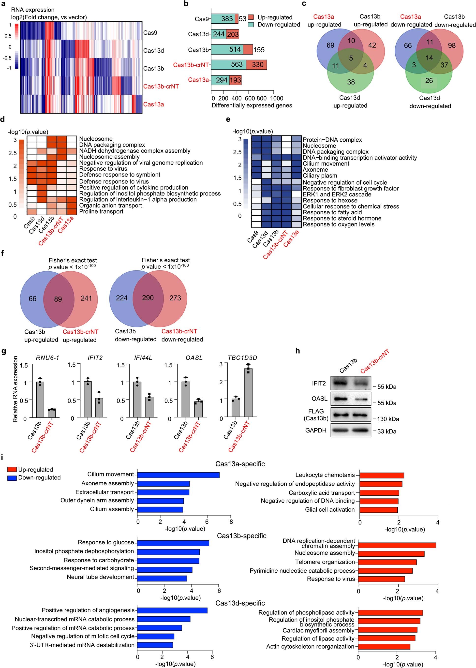
a, Heatmap of differentially expressed genes in Cas9- or Cas13-expressing HEK293FT cells. b, The number of differentially expressed genes that were up-regulated or down-regulated for indicated samples compared to vector control. c, Venn diagrams showing the overlaps of up- (left) or down-regulated (right) genes between Cas13a, Cas13b and Cas13d groups, versus vector. d-e, Top GO categories enriched among up- (d) or down-regulated (e) differentially expressed genes. f, Venn diagrams representing overlaps of up- (left) or down-regulated (right) genes in Cas13b or Cas13b-crNT groups, versus vector. g-h, RT-qPCR (g) and Western blot (h) validation for indicated gene expression in HEK293FT cells transiently transfected with lentiCRISPR v2-based Cas13b or Cas13b-crNT vectors, mean ± SD with n = 3, technical replicates for qPCR assay. i, Top 5 enriched GO categories of each Cas13-specific down- and up-regulated differentially expressed genes for Cas13a (top), Cas13b (middle) and Cas13d (bottom), versus vector.