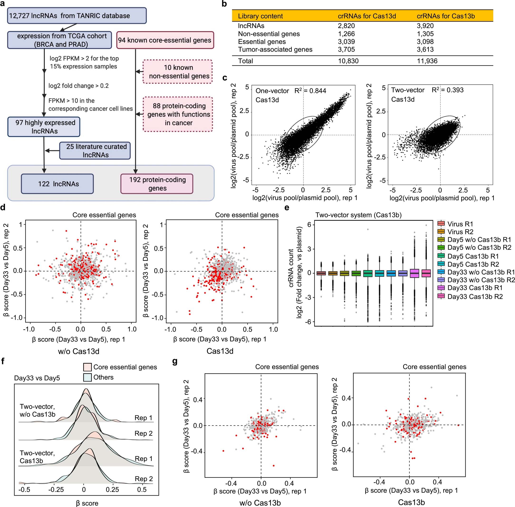
Extended Data Fig. 9: Cas13b/d-based cell fitness screens.
From: Intrinsic targeting of host RNA by Cas13 constrains its utility

a, Schematic of computational pipeline to choose targeted RNA transcripts for Cas13b/d-based cell fitness screens. b, Statistics of sgRNA libraries for Cas13b/d-based screens. c, Scatter plot showing crRNA abundance change (log2 fold-change) in virus pool versus plasmid library for two biological replicates of either one-vector or two-vector Cas13d screens. R2, Pearson’s correlation coefficient. d, Scatter plot of β score (Day 33 versus Day 5) change for target transcripts between two biological replicates in Cas13d-null or Cas13d-expressing conditions of two-vector Cas13d screens. Red dots indicate core essential genes. e, The distribution of crRNA abundance across samples of different time points compared to plasmid pool for two-vector Cas13b screen. Boxes depict the upper and lower quartiles of the data, whiskers depict the maximum or minimum value within 1.5 times interquartile range above 75th or below 25th percentile, and black dots depict values that >1.5 times the interquartile range beyond either end of the box. f, The distribution of crRNA abundance (log2 fold-change) across samples of different time points compared to plasmid pool for two-vector Cas13b screens. g, Scatter plot of β score (Day 33 versus Day 5) change for target transcripts between two biological replicates in Cas13b-null or Cas13b-expressing conditions of two-vector Cas13b screens. Red dots indicate core essential genes.