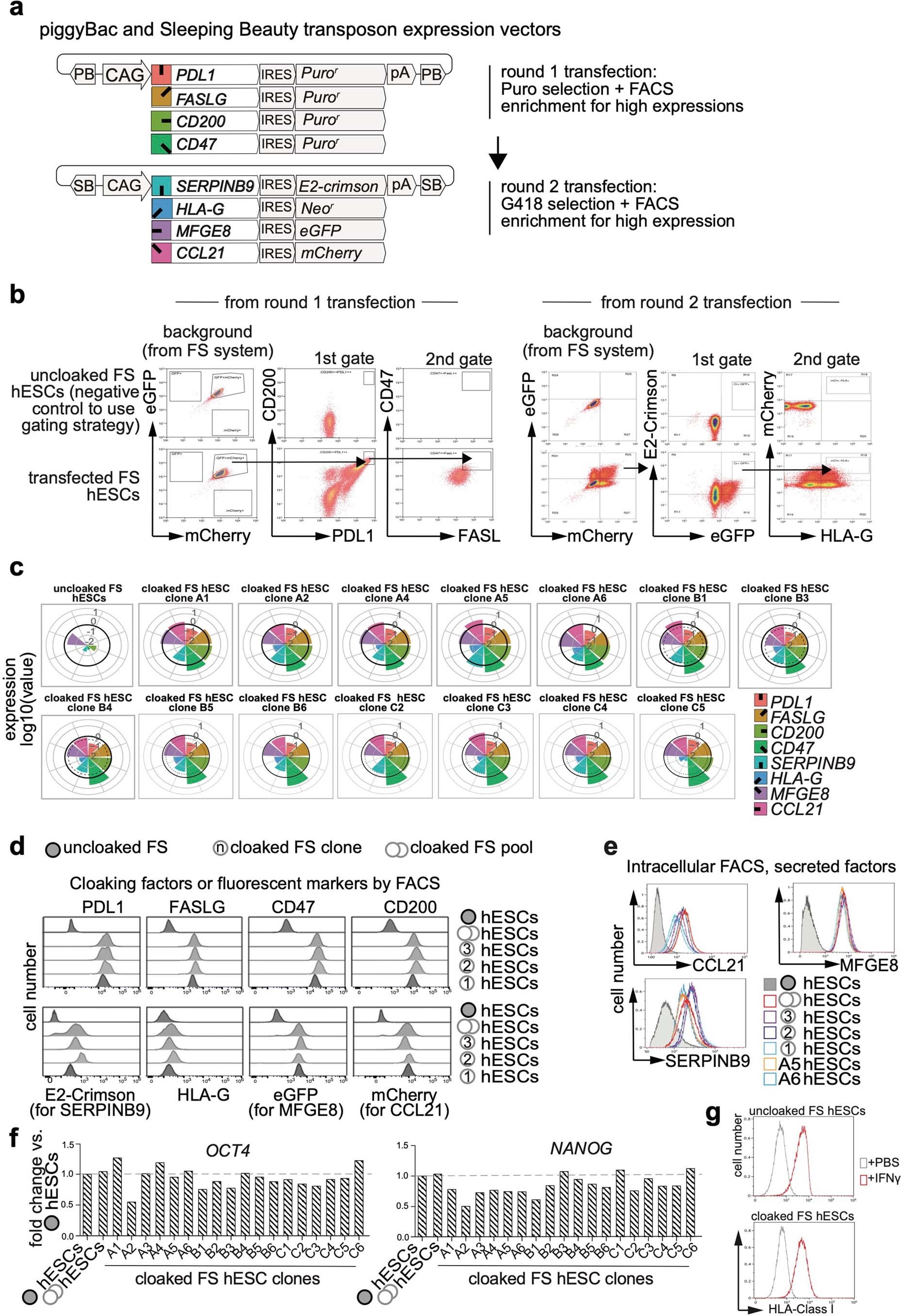
Extended Data Fig. 5: Generation and characterization of hESC lines expressing immunomodulatory transgenes.

a. Structure of the piggyBac or Sleeping Beauty transposon plasmids and approach used to overexpress the eight human immunomodulatory genes (CCL21, PDL1, FASLG, SERPINB9, HLA-G, CD47, CD200, and MFGE8) in FS hESCs. The NCBI Refseq protein ID encoded by each gene CDS is listed in Supplementary Table 1. Uncloaked FS hESCs were co-transfected with piggyBac vectors encoding PDL1, FASLG, CD200, and CD47, followed by puromycin selection and FACS sorting on high expressors using antibodies against each factor. Then, this bulk population was transfected with Sleeping Beauty vectors encoding SERPINB9, HLA-G, MFGE8, and CCL21, followed by selection with G418, and FACS sorting into bulk and clonal lines using the fluorophores encoded on the expression vectors. Fluorophores were only linked to those immunomodulatory factors that are secreted or intracellular (MFGE8, CCL21 and SERPINB9). b. FACS plots showing protein expression levels and gating strategy used to isolate cloaked hESCs with expression of all eight immunomodulatory factors. Untransfected FS hESC stained with the same antibodies (which express intermediate levels of mCherry from the FS-containing cassette) were used as FACS gating controls. c. RT-qPCR showing expression levels of all eight immunomodulatory factors on clonal, cloaked hESCs lines after both rounds of transfection and FACS sorting. Concentric circles represent the log10 scale. d. FACS plots showing immunomodulatory protein levels on selected cloaked hESC clones using antibodies or the fluorophore marker linked to SERPINB9, CCL21, and MFGE8. e. Intracellular antibody staining against secreted factors SERPINB9, CCL21, and MFGE8 on selected cloaked hESC clones. Untransfected FS hESCs shown in gray. f. qPCR of OCT4 and NANOG expression levels. g. Upregulation of HLA class I (using antibody recognizing -A, -B, and -C) 36 hours after in vitro stimulation with 100 ng/mL IFNg.