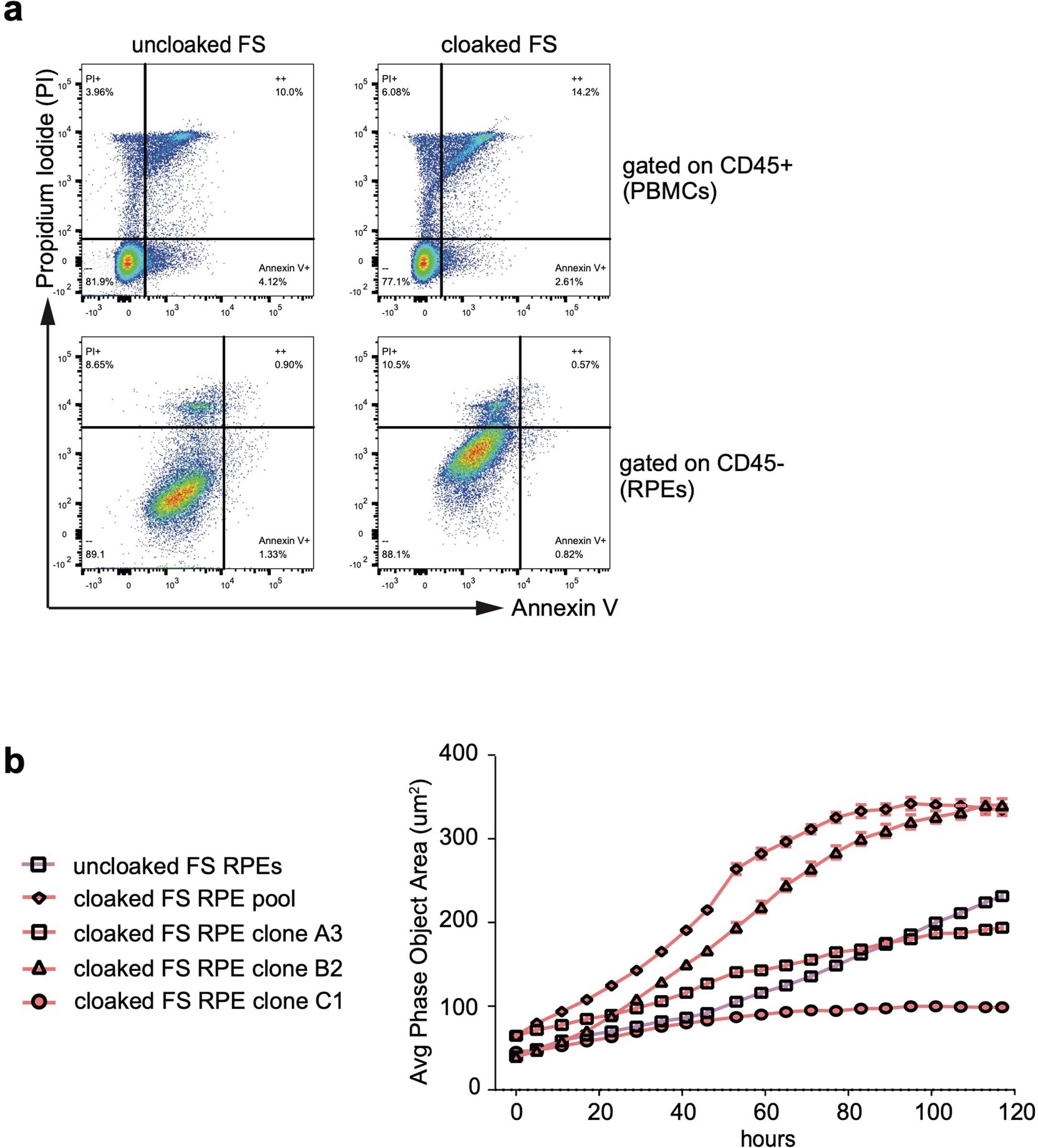
Extended Data Fig. 7: In vitro co-culture of human PBMCs and uncloaked FS or cloaked FS human RPEs.

RPEs were co-cultured with hPBMCs for 5 days. a. Annexin V and propidium iodide (PI) staining on the CD45+ and CD45- compartment of hPBMC. b. Phase object area as measured by the phase contrast microscopy (IncuCyte system). Images taken every 6 hours (mean ± SEM, n = 6 independent wells for each group, average of 5 fields / well).