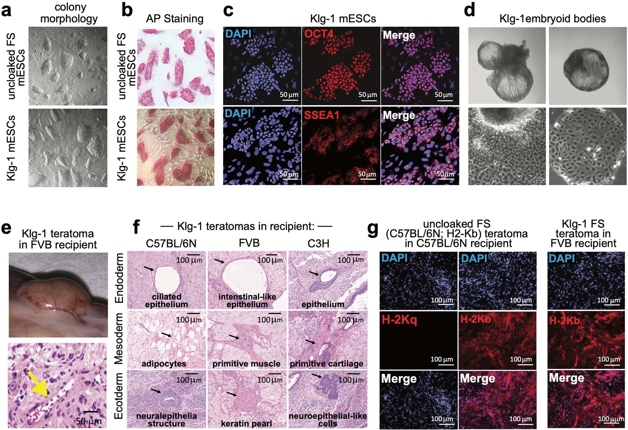
Extended Data Fig. 3: Characterization of uncloaked FS and Klg-1 mESCs.

a. Representative brightfield images of the two cell lines showing typical ES cell morphology, b. Undifferentiated cells are Alkaline phosphatase (AP) positive, and c. express OCT4 and SSEA1 pluripotency markers shown by IHC staining. d. Klg-1 embryoid bodies and cell outgrowth. e. Picture of Klg-1-derived dormant transplant accepted in an allogeneic FVB recipient showing robust neovascularization of the tissue (top); H&E staining of tissue section showing a representative vessel that contains red blood cells (bottom). f. H&E staining of sections showing all three germ layers present in the long-term-accepted, Klg-1-derived dormant transplants in allogeneic recipients. Black arrows point to lineage indicated by text in each image. g. IHC showing similar MHC class I expression in dormant transplants derived from both isogeneic uncloaked FS and allogeneic Klg-1 mESCs. B6 mice express the b allele of the H2-K MHC class genes. Staining for the q allele serves as a negative control.