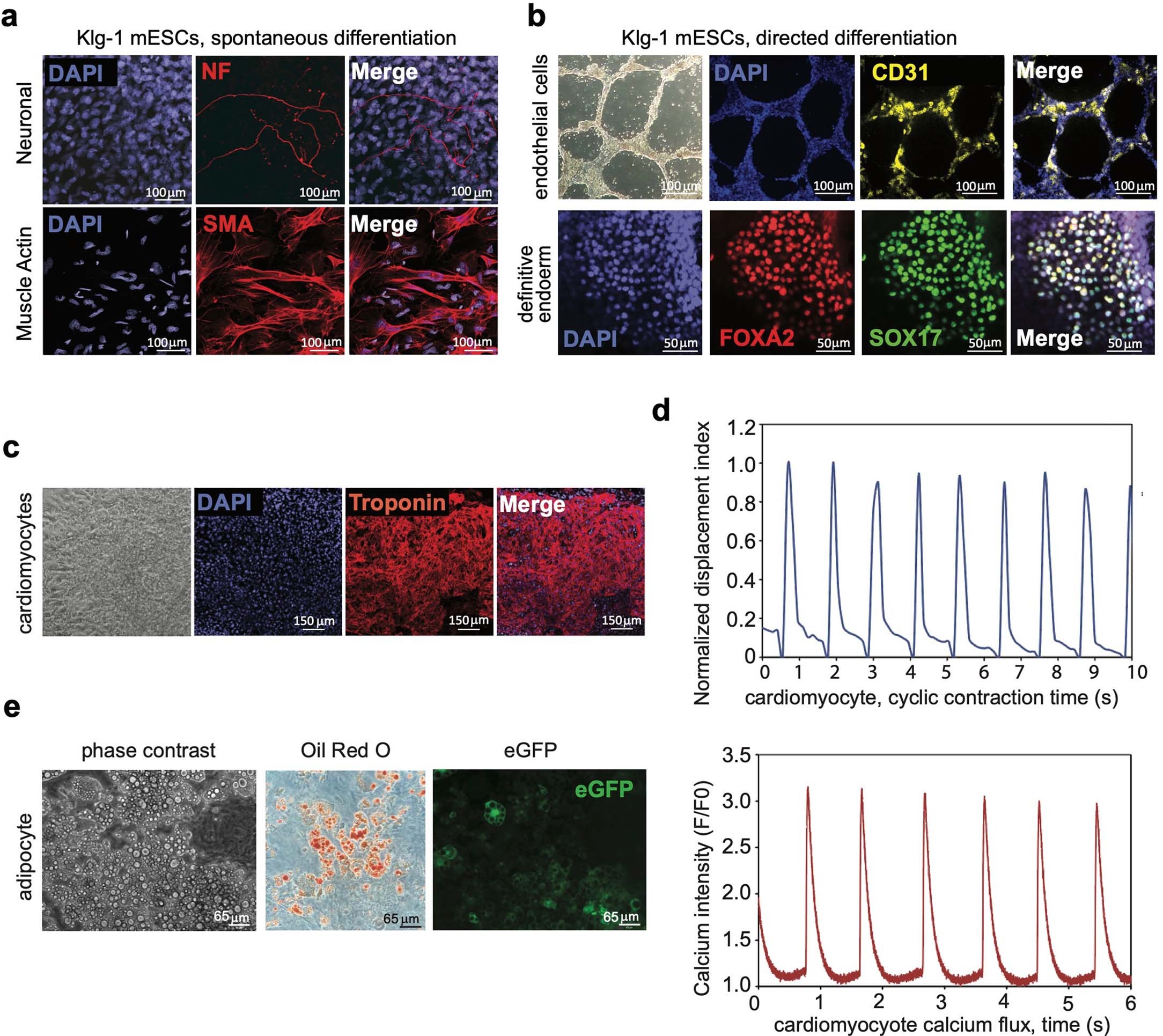
Extended Data Fig. 4: Differentiation of Klg-1 FS mESCs into distinct lineages and cell types.

a. IHC showing presence of cells expressing ectoderm (Neurofilament, NF) and mesoderm (Smooth Muscle Actin, SMA), early embryonic lineage markers, in Klg-1 embryoid bodies. b. CD31+ endothelial-like cells with vascular tube-like formations (top) and FOXA2 + , SOX17+ definitive endoderm derived from Klg-1 FS mESCs using directed protocols. c. Troponin+ cells after cardiomyocyte differentiation of Klg-1mESCs, and d. cyclic contraction (top graph) measured as a function of normalized cell displacement and calcium flux (bottom graph) after loading with Fluo-4 AM 15 days after cardiomyocyte differentiation. e. Adipocyte differentiation showing phase contrast, Oil Red O staining, and eGFP fluorescence. The eGFP reporter is expressed by the Pdl1 transgene in Klg-1 FS mESCs shown in Extended Data Fig. 1b).