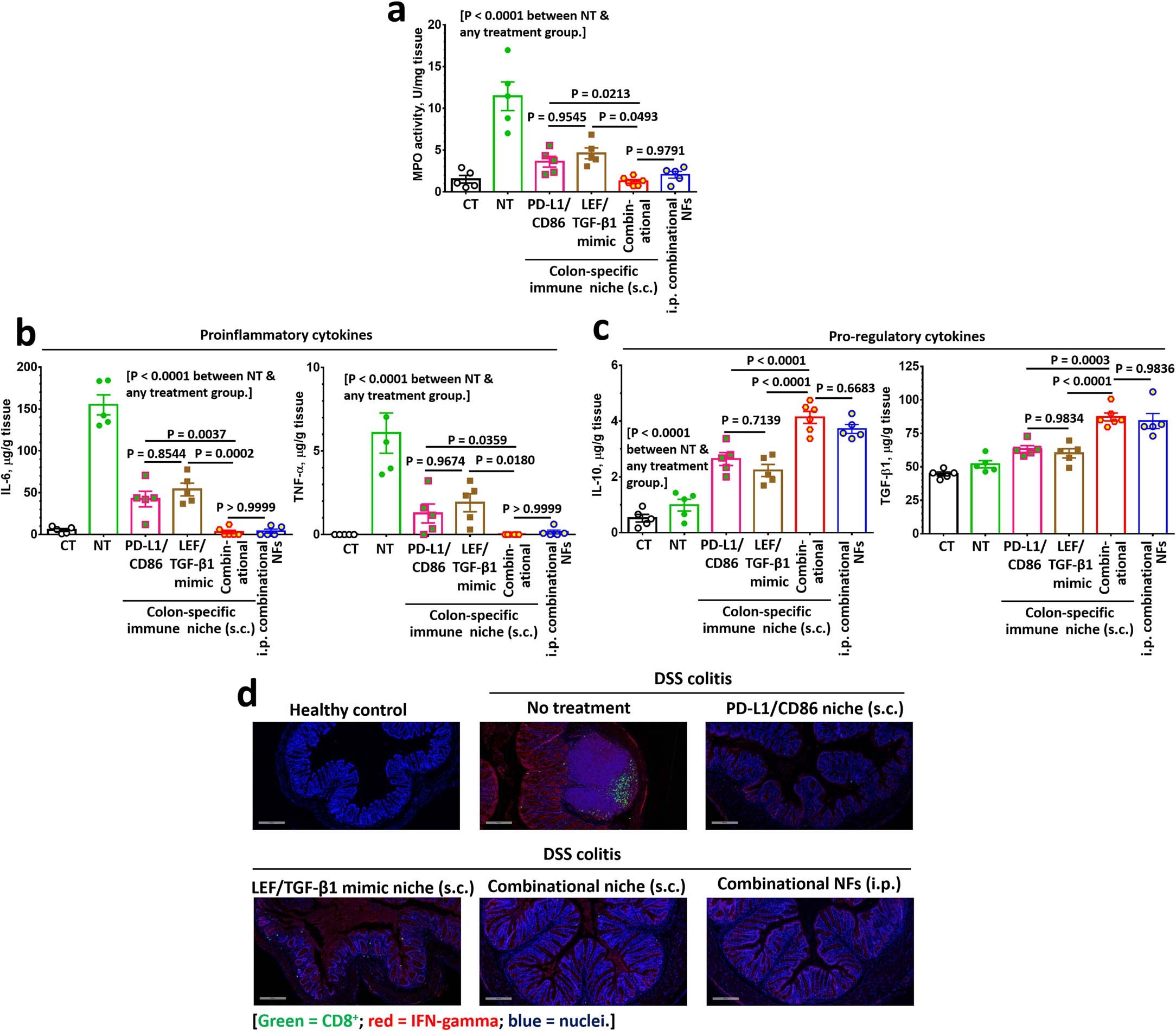
Extended Data Fig. 3: Treatment with subcutaneously inoculated colon-specific immune niches or intraperitoneally administered combination of immunosuppressive molecule-functionalized nanofibers inhibits the production of colitis-associated myeloperoxidase and proinflammatory cytokines in the colon.
From: An injectable subcutaneous colon-specific immune niche for the treatment of ulcerative colitis

a-c, Colonic myeloperoxidase activity (a), pro-inflammatory cytokine (b) and pro-regulatory cytokine (c) expression in the preserved colon specimens at the study endpoint (5 days after different therapeutic treatments) after different therapeutic treatments (n = 5). d, Representative immunofluorescence images of colons preserved from dextran sodium sulfate-induced colitis mice, captured 5 days after different therapeutic treatments, reveal lamina propria-infiltrated IFN-gamma+ CD8+ T cells. Data are presented as the mean ± s.e.m. All P values were analysed using one-way ANOVA with Tukey’s HSD multiple comparisons post-hoc test.