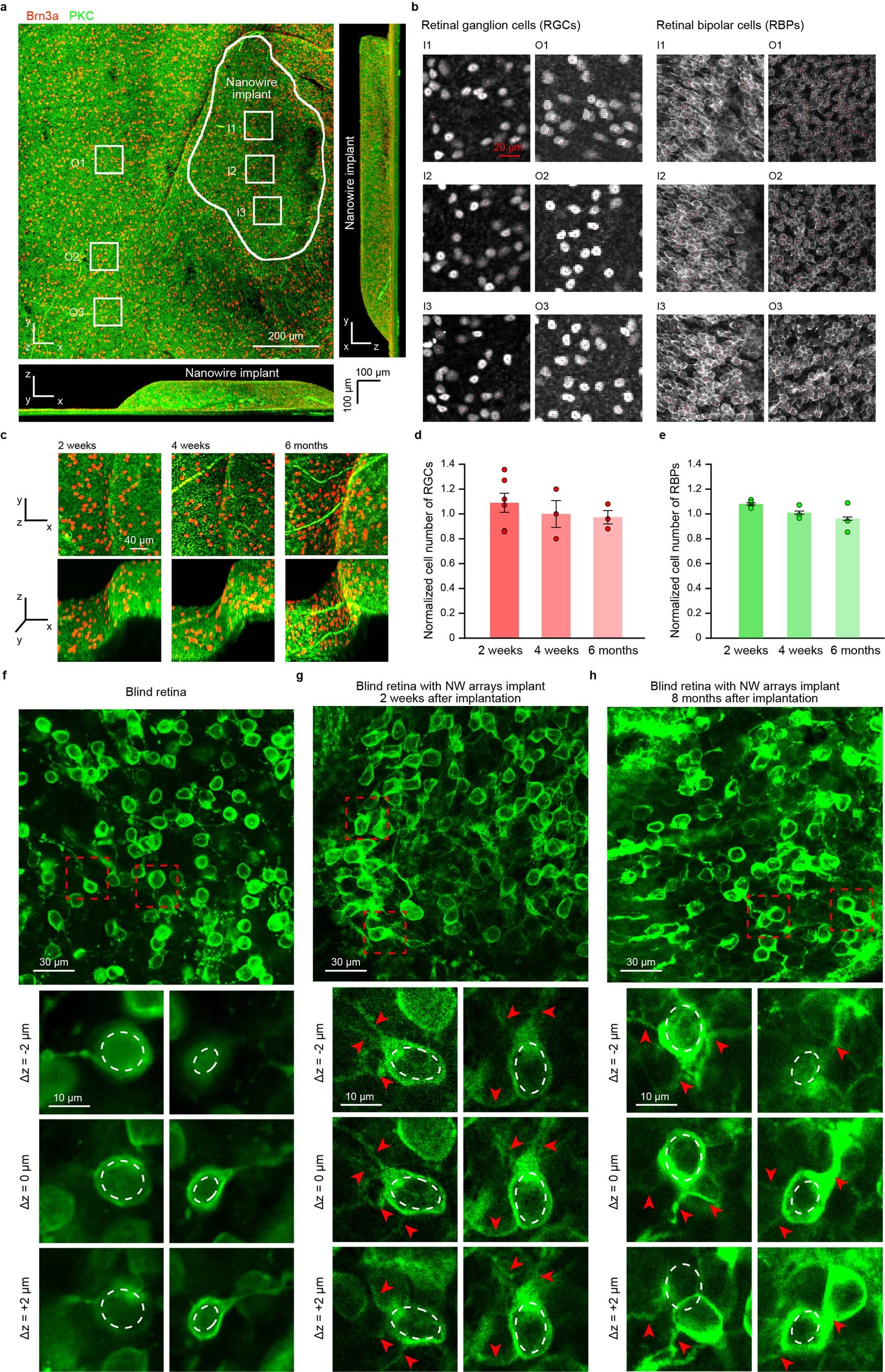
Extended Data Fig. 8: Biocompatibility and dendritic structural analysis of implants in mice.

a, A three-view diagram showing the 3-D outline of an implanted region and ROIs chosen for quantitative analysis. The shape of the NW arrays was represented by the convex of retina since it didn’t emit detectable fluorescence signals. I: Interface, O: Outskirts. b, Example slices of z-stack images cropped by the ROIs in a, cross-dot markers illustrating identification of cells in these slices from corresponding fluorescence signals. Scale bar, 20 μm. c, 3-D reconstructed models of retinas at the borders of the NW arrays at 3 timepoints. Models were presented in x-y view (upper row) and x-z view with y axis rotated for 40 degrees towards z axis (lower row). The dark areas on the lower right side of the models were the edges of NW arrays. Scale bar, 40 μm. d,e, Quantitative analysis of RGC numbers (d) and RBP numbers (e) at 3 timepoints (n = 5 sites for 2 weeks, n = 3 sites for 4 weeks and 6 months). Cell numbers of RGCs and RBPs in each ROI at the interface were normalized to the average cell numbers of RGCs and RBPs of all ROIs at outskirt regions, respectively. f, Typical late-stage RP affected RBP structure from the intact eye of an implanted mouse. The mouse was implanted with NW arrays in another eye at P60 and was 10 months old upon perfusion. The upper graph showed the locations of two 30 μm × 30 μm ROIs (marked by red dashed squares) in a 200 μm × 200 μm window, generated by the maximum intensity projection of three consecutive slices in a z-stack. Two rows of zoomed-in ROIs showed the dendritic features of RBPs (marked by white dashed circles) in blind mice. Z-distances between two consecutive slices were 2 μm. Scale bars, 30 μm for top panels, 10 μm for bottom panels. g,h, Dendritic structures of interface RBPs from the retina of implanted eyes after 2 weeks (g) and 8 months (h). Subfigures were aligned as in f. Red arrows indicated the dendritic bifurcations. Scale bars, 30 μm for top panels, 10 μm for bottom panels. The experiments in a, b, c, f and g were carried out at least three times. The experiments in h were carried out two times. All data are expressed as mean ± SEM.