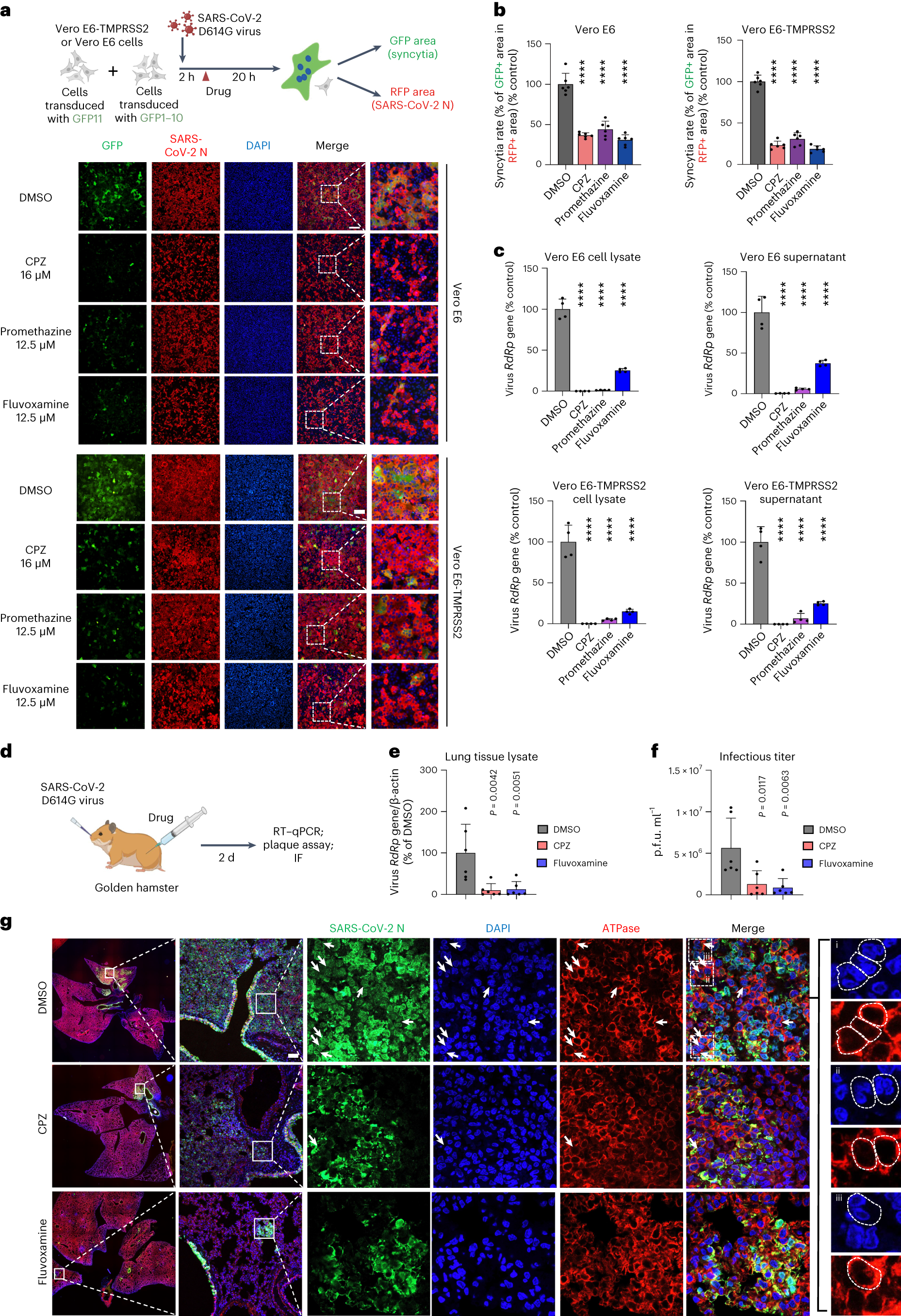
Fig. 6: Clathrin-mediated endocytosis inhibitors impede SARS-CoV-2 live virus-induced syncytium formation.

a, GFP-split complementation system assay was applied using Vero E6-GFP1–10 and Vero E6-GFP11 cells, and Vero E6-TMPRSS2-GFP1–10 and Vero E6-TMPRSS2-GFP11 cells (a), mixed at a 1:1 ratio. The cells were treated with the indicated drugs and infected with SARS-CoV-2 D614G live virus. Representative images are shown. b, Quantification of the area of syncytium formation in a. Data shown are mean ± s.d. (n = 6 biological replicates). P values indicated were compared with DMSO-treated control. Statistical significance was determined using one-way ANOVA. c, RT–qPCR measurements of SARS-CoV-2 RdRp levels in CME inhibitor-treated Vero E6 and Vero E6-TMPRSS2 cells. The RdRp levels in both cell lysate and supernatant after SARS-CoV-2 D614G virus infection were measured. d–g, Lung tissues of CME inhibitor/DMSO-treated, SARS-CoV-2 D614G virus-infected hamsters were collected (d). The RdRp level was measured by RT–qPCR (e). The infectious virus titres were measured by plaque assay (f). The presence of syncytium-like multinucleated cells was detected by immunofluorescence (IF) staining and indicated by arrows in the representative images (g). Lung tissues were stained by antibodies against SARS-CoV-2 nucleocapsid protein (SARS-CoV-2 N) (green) and sodium potassium ATPase (red). Nuclei were stained with DAPI (blue). Multinucleated cells were indicated by white arrows in the representative images (i, ii, iii). Scale bars, 200 μm (a) and 100 μm (g). In c, e and f, data shown are mean ± s.d.; n = 4 (c), n = 6 (e,f) biological replicates. P values indicated were compared with DMSO-treated control. Statistical significance was determined using one-way ANOVA. ****P < 0.0001. Schematic diagrams in a and d were created with BioRender.com.