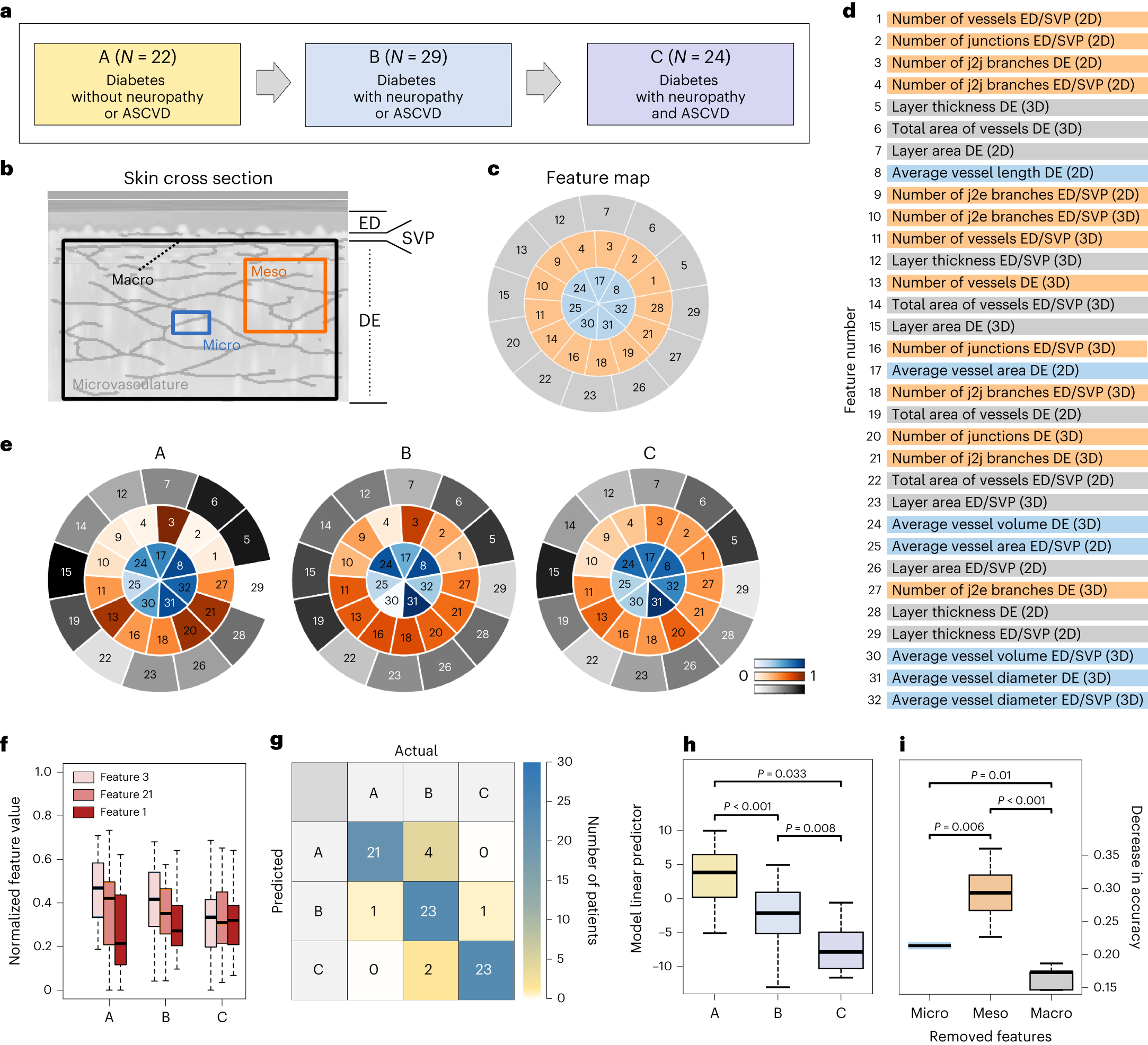
Fig. 2: Diabetes progression analysis and multiscale interpretation of the features.

a, Schematic representation of the 3 groups of patients with diabetes (A, B and C) that represent increasing diabetes stage/progression. b, Schematic representation of the skin cross-section with the different defined scales of microvascular detail, that is, macroscale, mesoscale and microscale. c, Segmental map of the 32 selected features employed in further analysis. d, The 32 finally selected diabetes-relevant features. Different colours correspond to different scales of detail: grey, macroscale features; orange, mesoscale features; blue, microscale features. Feature numbers correspond to their relative importance/relevance to diabetes, as described in Fig. 3. j2j, junction-to-junction; j2e, junction-to-endpoint. e, Comparison of the mean feature segmental maps among the 3 groups of diabetes stage (A, B and C) in all scales of detail. The intensity of each segment corresponds to the normalized mean value of the feature for each group, as described by the three colour bars (blue, orange, grey). f, The 3 skin features that showed the highest change across A, B and C. Features 3 (number of j2j branches in dermal layer – 2D) and 21 (number of j2j branches in dermal layer – 3D) decrease and feature 1 (number of vessels in epidermal/SVP layer – 2D) increases. The normalization of the features was performed for every group (A, B, C) separately against the maximum value on a per-feature basis. The P values of all changes are given in Table 1. g, Confusion matrix of the ordinal classification model for the 3 diabetes progression groups A, B and C. h, Linear predictor of the diabetes progression model across the 3 progression groups. i, Decrease in accuracy of the disease progression classification model caused by the removal of each scale of features. The removal of the mesoscale features leads to the highest decrease in accuracy, showcasing that this scale of detail is the most important for monitoring diabetes severity/progression. All P values were calculated using a two-sided Student’s t-test. For the boxplots, the centre line represents the median, the box limits the first and third quartiles, and the whiskers (minima and maxima) 1.5× the interquartile range.