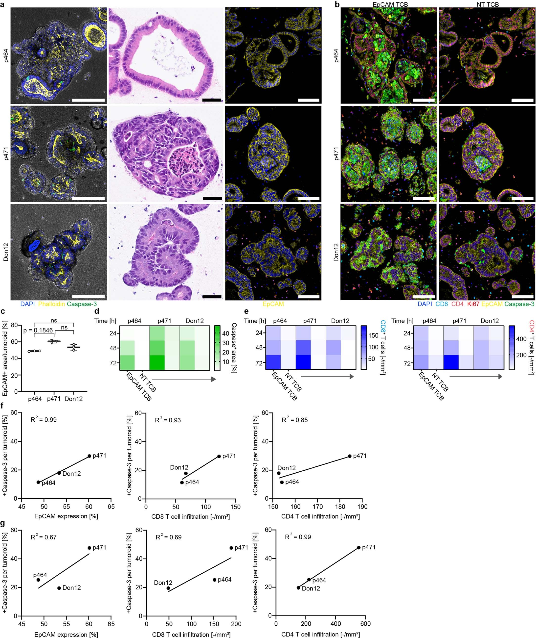
Extended Data Fig. 3: Target expression, rather than tumouroid morphology, governs TCB-induced damage and T-cell infiltration.

a, F-actin+ (Phalloidin) outlined tumouroids (yellow) stained with Caspase-3/7 (green) and DAPI+ (blue displayed as maximum intensity projection of a z-stack of around 100 μm. 20x magnification, scale: 200 μm. H&E highlights architectural differences between tumouroid donors at 40x magnification. Scale: 50 μm. Expression of target antigen EpCAM+ for each tumouroid donor. Imaged at 20x, scale: 100 μm. b, Representative images tumouroids 72 h post EpCAM and NT TCB treatment (10 µg/mL). Staining for target EpCAM+ (yellow) highlights highly Ki67+ (red) tumouroids surrounded by CD4+ (orange) and CD8+ (turquoise) T cells. Caspase-3 (green) captures TCB-triggered immune-induced apoptosis, nuclei were counterstained with DAPI (blue). Scale: 100 μm. c, Quantification of EpCAM expression by positive area per individual organoid, plotted as mean per replicate (n = 3). Statistical analysis was performed by unpaired t-tests (two-tailed) and was defined as *p < 0.05 and non-significant (ns). d, Representative images at 20x magnification of both donor-matched pairs 48 h post EpCAM TCB treatment (10 µg/mL), displaying E-cadherin+ organoids and tumouroids (magenta) surrounded by CD4+ (yellow) and CD8+ (turquoise) T cells. Caspase-3 (green) captures TCB-triggered immune-induced apoptosis, nuclei were counterstained with DAPI (blue). Scale: 100 μm. d, Quantification of caspase+ area per organoid treated with EpCAM and NT TCB (n = 3). e, CD8+ T cell infiltration and CD4+ T cell infiltration per tumouroid, plotted as mean (n = 3; normalized for area of objects). f and g, Correlation plot between caspase-3+ expression, CD4+ and CD8+ versus EpCAM expression per tumouroid at 48 h post (f) and 72 h post EpCAM TCB treatment (g). The displayed experiment in this figure was replicated once, yielding similar results.