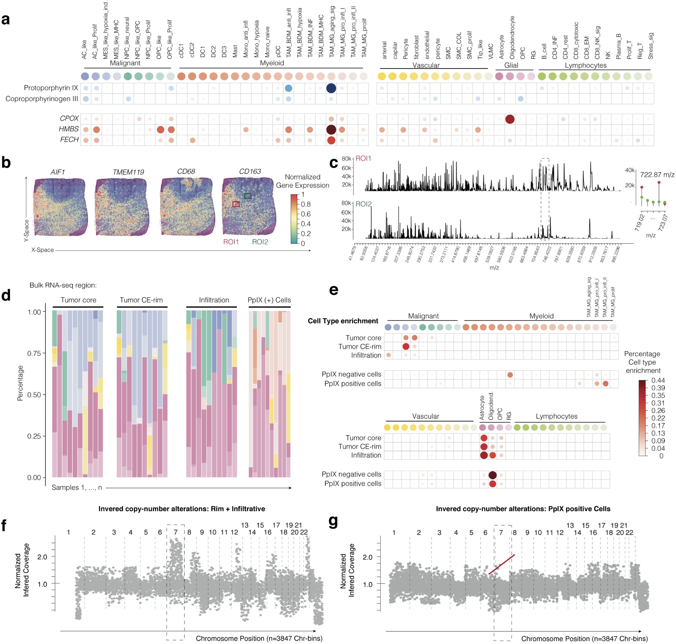
Extended Data Fig. 4: Additional transcriptomic and metabolomic analysis of PpIX accumulating cells.

The spatially weighted correlation analysis of enzymes (red) and metabolites (blue) with cell type likelihood scores in six patients is displayed in the dot plot (a). The surface plot of myeloid gene expression is shown in (b). Mass spectra of selected ROIs (left) with high resolution of the PpIX peak at 722.6 m/z are shown in (c). The cell composition of the bulk RNA-sequencing data is shown in the stacked bar graph (d). The percentage of cell type enrichment is shown in (e). The derived copy number profiles using SPATA2 toolbox for infiltrative tumor are shown in (f) and that for PpIX positive cells are shown in (g).