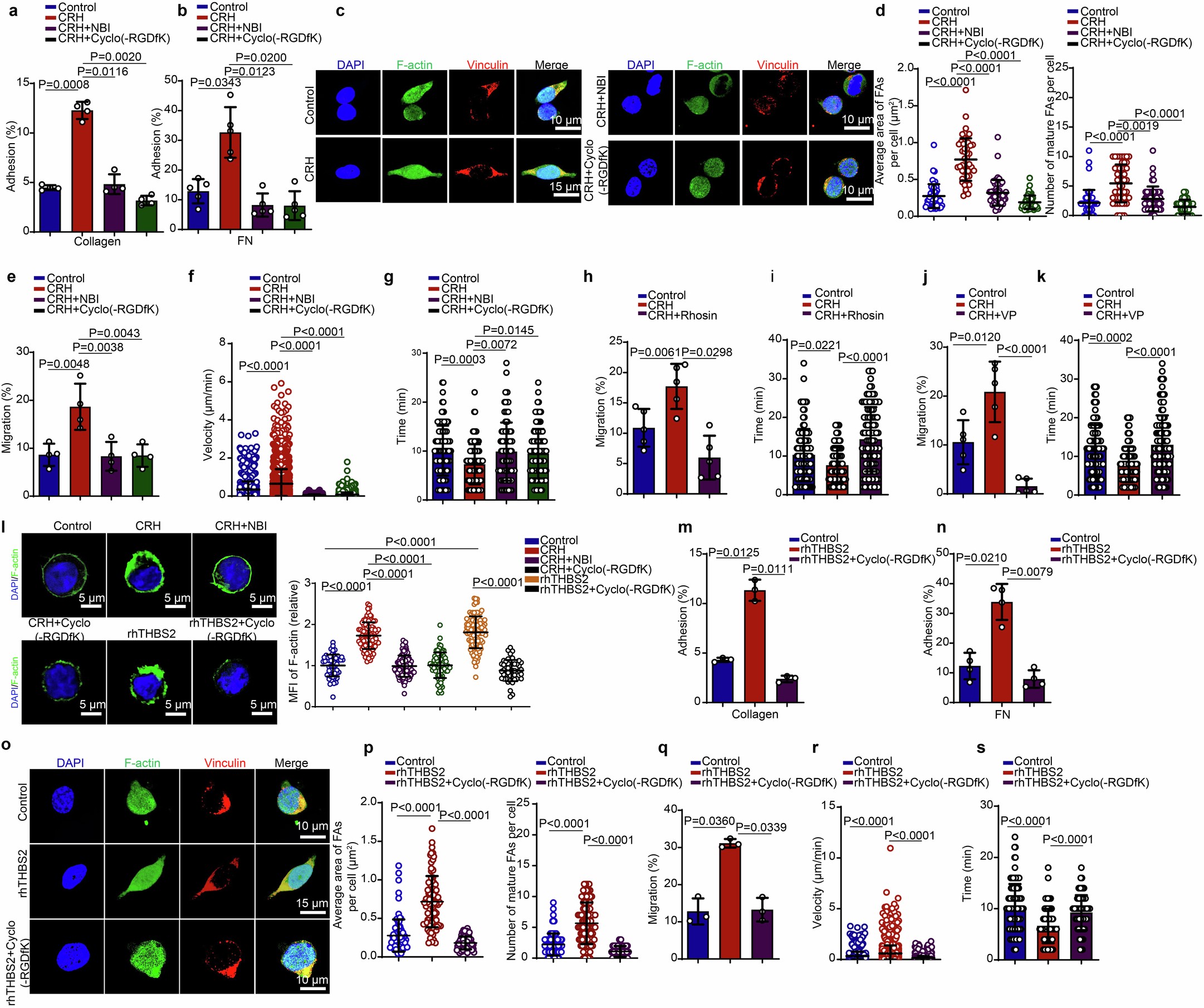
Extended Data Fig. 8: CRH modulates HSPC biomechanics via CRHR1/RhoA/YAP/THBS2/integrin αvβ3 signaling.

a–d, Statistical analysis of the results of cell adhesion assays of CB CD34+ cells seeded on collagen (a), or FN (b), (n = 4–5 independent experiments). Representative immunofluorescence images of F-actin (green), vinculin (red), and nuclei (DAPI, blue) in CB CD34+ cells adhered to FN (c), and statistical analysis of the average area of FAs and the number of mature FAs per cell (d), (n = 3 independent experiments). e, Transwell assay of CB CD34+ cells (n = 4 independent experiments). f, g, Quantification of CB CD34+ cell migration speed, in a microfluidic channel (f) (n = 3 independent experiments), and chemotactic-mediated microfluidic assay to measure the transit time (g) of CB CD34+ cells traversing the microfluidic channel; CB CD34+ cells from the non-treated, CRH-treated, NBI-pretreated before CRH treatment, and Cyclo(-RGDfK)-pretreated before CRH treatment groups were included in these analyses. h, i, Transwell assay of CB CD34+ cells (n = 5 independent experiments) (h), and chemotactic-mediated microfluidic assay to measure transit time (i) of CB CD34+ cells traversing the microfluidic channel; CB CD34+ cells from non-treated, CRH-treated, and Rhosin-pretreated before CRH treatment groups were analyzed. j, k, Transwell assay of CB CD34+ cells (n = 5 independent experiments) (j), and chemotactic-mediated microfluidic assay to measure the transit time (k) of CB CD34+ cells traversing the microfluidic channel; CB CD34+ cells from non-treated, CRH-treated, and VP-pretreated before CRH treatment groups were analyzed. l, Representative fluorescence images and quantification of intensity of F-actin (green) under indicated conditions. m–p, Statistical analysis of adhesion of CB CD34+ cells seeded on collagen (m), or FN (n) (n = 3–4 independent experiments). Representative immunofluorescence images of F-actin (green), vinculin (red), and nuclei (DAPI, blue) in CB CD34+ cells adhered to FN (o), and statistical analysis of the average area of FAs and the number of mature FAs per cell (p), (n = 3; data normalized to control). q, Transwell assay of CB CD34+ cells (n = 3 independent experiments). r, s, Quantification of CB CD34+ cell migration speed in a microfluidic channel (r) (n = 3 independent experiments), and chemotactic-mediated microfluidic assay to measure transit time (s) of CB CD34+ cells traversing the microfluidic channel; CB CD34+ cells from the non-treated, rhTHBS2-treated, and Cyclo(-RGDfK)-pretreated before rhTHBS2 treatment groups were included in these analyses. For a, b, e, h, j, m, n and q, parametric data were analyzed using one-way ANOVA with Tukey’s multiple comparisons test. For d, f, g, i, k, l, p, r and s, nonparametric data were analyzed using the Kruskal‒Wallis test with correction for multiple comparisons by Dunn’s test. Data are mean ± s.d. values.