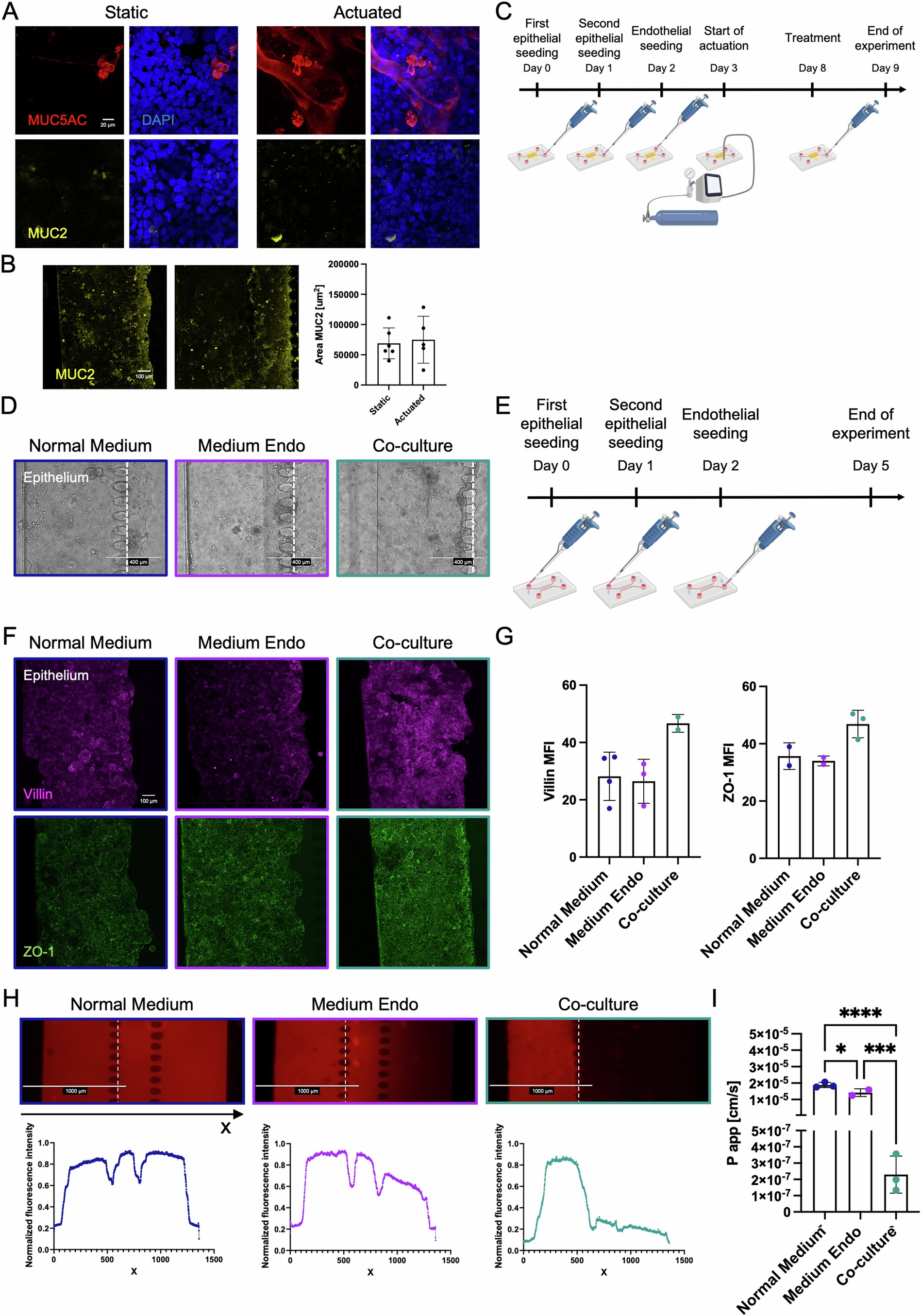
Extended Data Fig. 2: Influence of endothelium on the intestinal epithelium in the chip.

A) Representative high-magnification fluorescence microscopy images of MUC5AC (red) and MUC2 (yellow) produced by Caco-2 and HT-29 MTX co-culture in static vs actuated chips. B) Fluorescence microscopy images and quantification of MUC2 production in static (n = 6) vs actuated (n = 5) chips. C) Schematic representation of the experimental plan. D) Bright field images of epithelial cells cultured in normal epithelial medium, endothelial medium (Medium Endo) and in presence of endothelial cells (Co-culture). E) Schematic representation of the experimental plan. F) Fluorescence microscopy images of villin (magenta) and ZO-1 (green) on epithelial cells cultured in normal epithelial medium, endothelial medium (Medium Endo) and in presence of endothelial cells (Co-culture). G) Mean fluorescent intensity (MFI) quantification of villin (nNormal Medium= 4, nMedium Endo= 2, nCo-culture= 2) and ZO-1 (nNormal Medium= 2, nMedium Endo= 2, nCo-culture= 3) on epithelial cells cultured in normal epithelial medium, endothelial medium (Medium Endo) and in presence of endothelial cells (Co-culture). H) Fluorescence microscopy images and normalized fluorescent intensity profile of dextran permeability assay (TRITC Dextran 4.4kDa) on epithelial cells cultured in normal epithelial medium, endothelial medium (Medium Endo) and in presence of endothelial cells (Co-culture). Data were normalized on maximum value. I) Apparent permeability (Papp) quantification of epithelial barrier in presence or absence of endothelial cells. (nNormal Medium= 3, nMedium Endo= 2, nCo-culture= 3, p = 0.000047 for Co-culture vs Normal Medium, p = 0.0407 for Normal Medium vs Medium Endo, p = 0.0003 for Co-culture vs Medium Endo). Bars represent mean ± SD, ordinary one-way ANOVA (I).