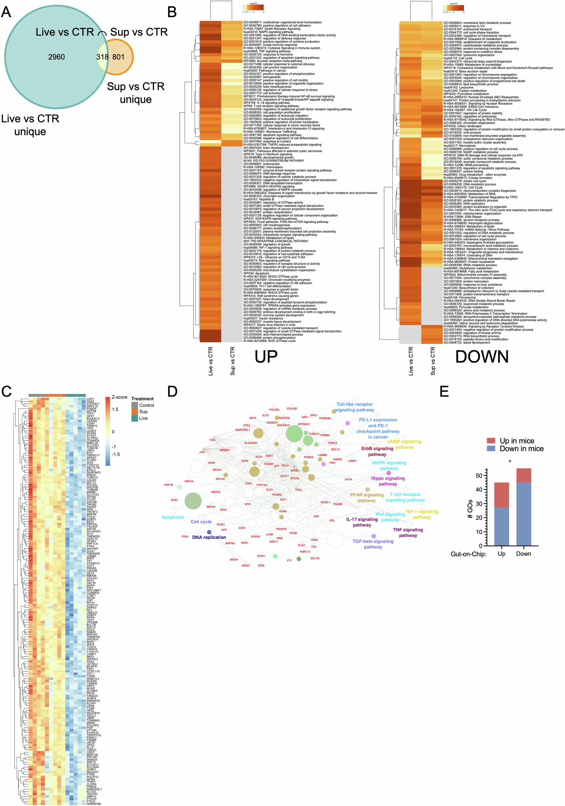
Extended Data Fig. 3: Response to live bacteria and bacterial supernatants.

A) Venn diagram summarizing the significant DEGs in faecal and abiotic supernatants response to control. Number of total, unique and common DEGs. B) Heat maps of biological terms enriched by up and down regulated DEGs in faecal and abiotic supernatants response to control. C) Heat maps of DEGs (163) with similar patterns of expression in live and control from the common DEGs of faecal and abiotic supernatants (318). D) Up-stream and enrichment analysis of DEGs (163) using KEGG database. E). Biological terms enriched in vivo mouse model and gut on chip model.