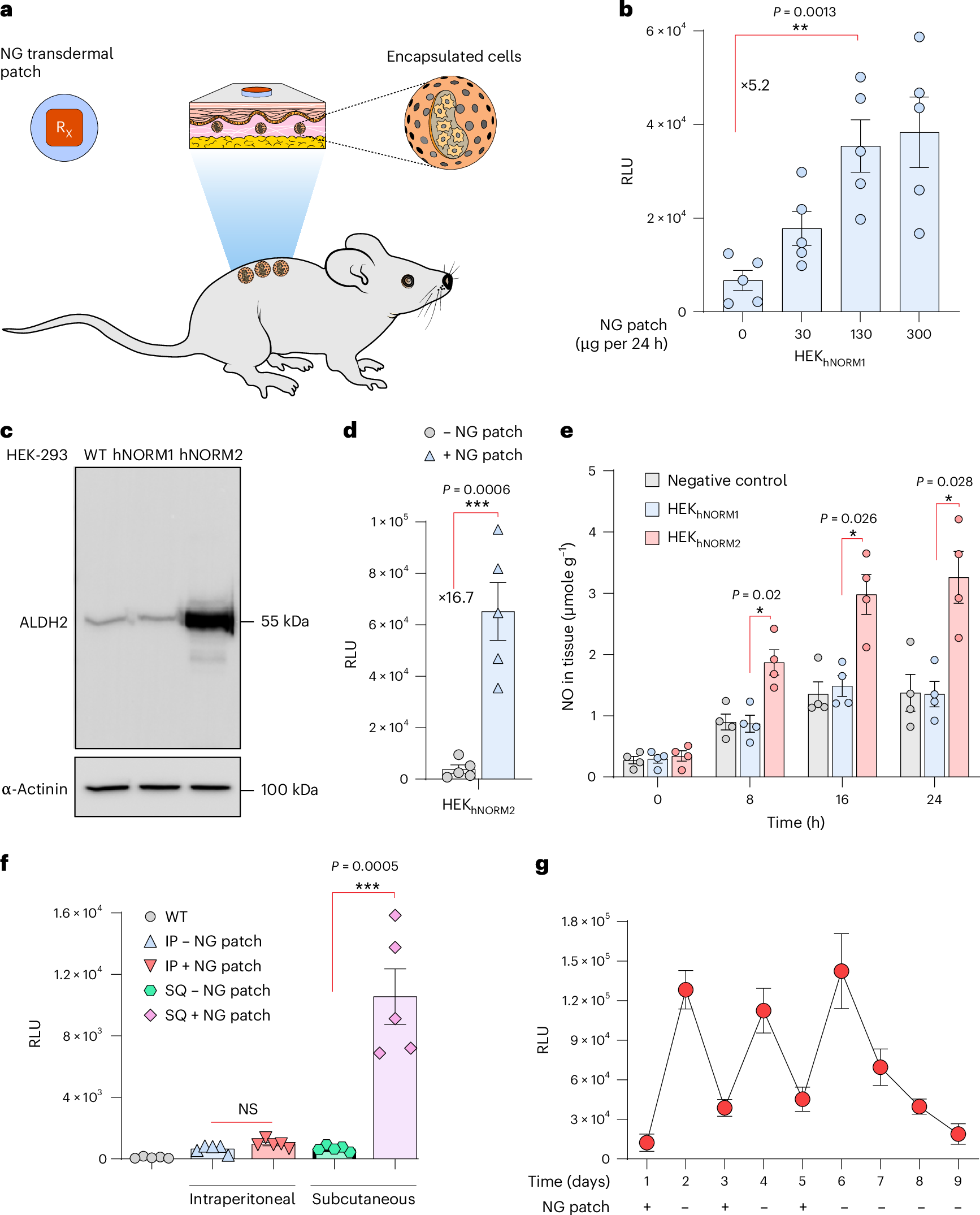
Fig. 4: Mitochondrial ALDH2 increases NO-triggered NLuc release upon induction by topical NG patches.
From: Nitroglycerin-responsive gene switch for the on-demand production of therapeutic proteins

a, Schematic illustration of the in vivo experiment conducted to examine the performance of engineered cells in mice. b, Alginate–PLL–alginate encapsulated HEKhNORM1 cells (5 × 106 cells in total) were first implanted subcutaneously into C57BL/6 mice (Methods). At 24 h after device implantation, different dosages of NG patches were topically applied above the cell implant. NLuc levels in the blood were measured 24 h following the drug administration. Data are presented as mean ± s.e.m. (n = 5), and P values were calculated using a two-tailed, unpaired Student’s t-test. c, Immunoblotting for ALDH2 of parental HEK-293 WT, HEKhNORM1 and HEKhNORM2. α-Actinin was used as a loading control. d, NLuc levels in blood of mice as described in b using HEKhNORM2 designer cells instead of HEKhNORM1, and an NG-patch dose of 130 µg per 24 h. Data are presented as mean ± s.e.m. (n = 5), and P values were calculated using a two-tailed, unpaired Student’s t-test. e, NO levels in skin tissue of mice following the administration of an NG patch. Encapsulated HEK-293 WT, HEKhNORM1 or HEKhNORM2 cells were subcutaneousinfluencing deep tissues.ly delivered into C57BL/6 mice, and an NG patch (130 µg per 24 h) was applied on top of the implantation site as described in b. NO levels in skin tissue beneath the NG patches were assessed at 8 h intervals. Data are presented as mean ± s.e.m. (n = 4). Statistical significance was analysed by two-way ANOVA and P values were calculated using Tukey’s multi-comparison tests. f, HEKhNORM2-containing microcapsules were implanted either subcutaneously or intraperitoneally into four groups of C57BL/6 mice (5 × 106 cells per mouse). At 2 h following the implantation, NG patches (130 µg per 24 h) were applied to the back and NLuc in the blood was quantified after 24 h. WT mice implanted with parental HEK-293 cells were used as a negative control. Data are presented as mean ± s.e.m. (n = 5), and P values were calculated using a two-tailed, unpaired Student’s t-test. IP, intraperitoneal; SQ, subcutaneous; NS, not significant. g, In vivo evaluation of reversibility using NG patches. HEKhNORM2-containing microcapsules were subcutaneously implanted into mice at day 0 using 5 × 106 cells per mouse. NG patches (130 µg per 24 h) were applied above the implants on days 1, 3 and 5 (for 24 h each time), while on days 2, 4, 6, 7, 8 and 9, mice were kept without an NG patch. Blood samples were taken every day at the same time just before patch application and removal. Data are presented as mean ± s.e.m. (n = 4). All data shown are biological replicates. Source data are provided as a Source Data file.