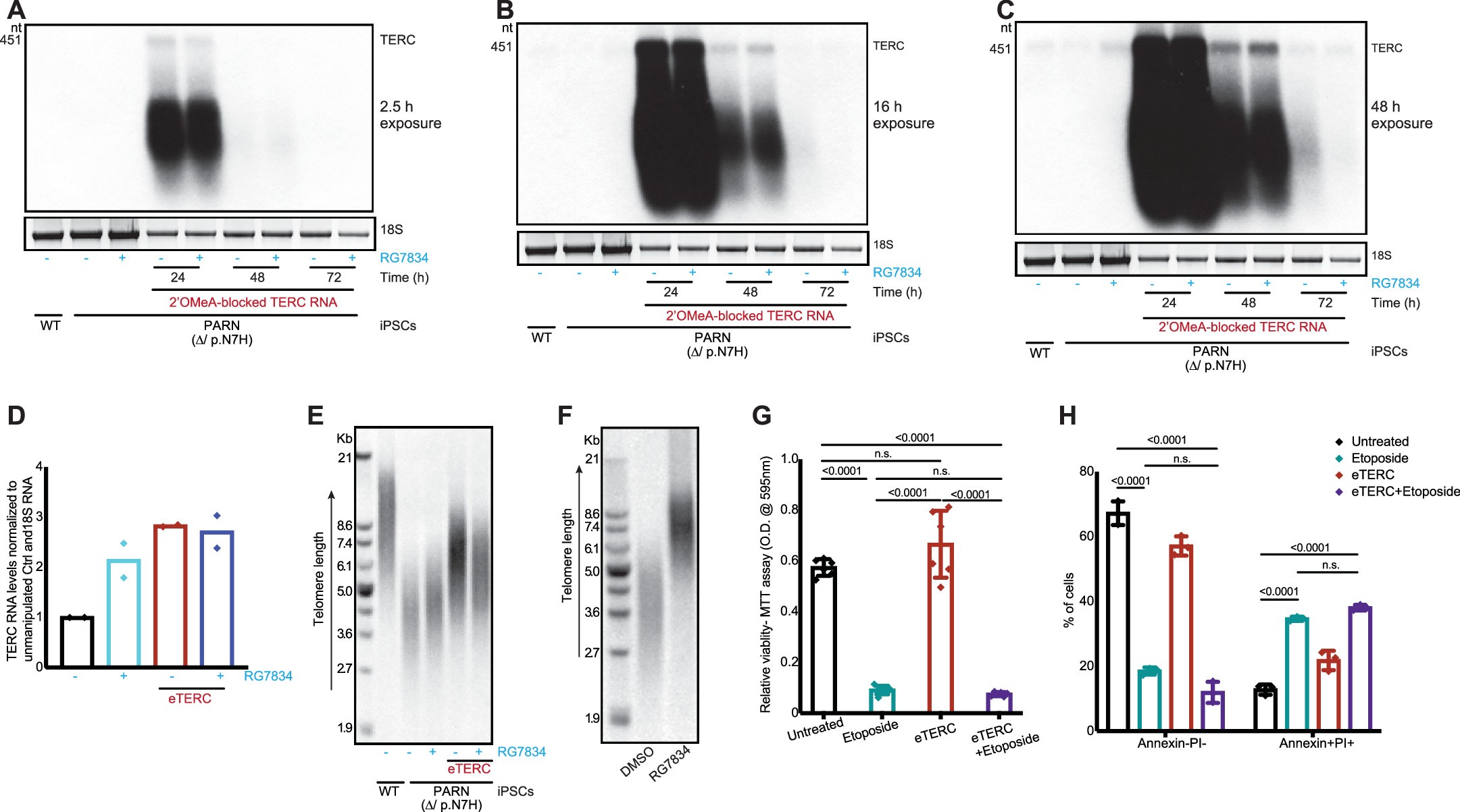
Extended Data Fig. 8: eTERC RNA stability and function is independent of the TENT4B pathway, and does not affect apoptosis in patient iPSCs.

A, TERC RNA levels by northern blot in PARN-mutant patient iPSCs, 24-72 h post-electroporation of eTERC RNA ± TENT4B inhibitor (RG7834; 1 µM), compared to unmanipulated patient and normal (WT) iPSCs. 18S rRNA loading control. n = 2 biological replicates, one representative shown. B,C same blot as in (A) with increased autoradiographic exposures. D, Quantification of intact TERC RNA levels at 72 h, normalized to 18S rRNA levels, and relative to the normalized value of unmanipulated patient iPSCs. n = 2 biological replicates shown. E, TRF analysis of PARN-mutant patient iPSCs, 72 h post-electroporation of eTERC RNA ± RG7834 (1 µM), and compared to unmanipulated patient iPSCs and normal (WT) iPSCs. n = 2 biological replicates, one representative shown. F, TRF analysis in PARN-mutant patient iPSCs 28 days post-treatment with RG7834 compared to vehicle (DMSO). n = 3 biological replicates, one representative shown. G, Cell viability by MTT (3-(4,5-dimethylthiazol-2-yl)-2,5-diphenyltetrazolium bromide) assay 24 h after etoposide (0.1 µM) treatment of PARN-mutant patient iPSCs, 72 h post-electroporation of eTERC RNA. n = 2 biological replicates with 3 technical replicates each, mean ± S.D., p values calculated by one-way ANOVA. n.s. not significant. H, Flow cytometry-based apoptosis analysis using Annexin V and propidium iodide (PI) staining 24 h after etoposide (0.1 µM) treatment of PARN-mutant patient iPSCs, 72 h post-electroporation of eTERC RNA. n = 3 biological replicates shown, mean ± S.D., p values calculated by 2way-ANOVA.